Chapter 3 Brazil
Authors: Judge Eduardo Azuma Nishi, Judge Maria Rita Rebello Pinho Dias, Judge Leandro Galluzzi dos Santos, Assistant Judge Luís Felipe Bedendi, Judge João de Oliveira Rodrigues Filho and Judge Regis de Castilho Barbosa Filho
3.1 Overview of the patent system
3.1.1 Evolution of the patent system
There was a time when, due to the lack of a mechanism to ensure exclusivity for a certain period, inventors preferred to keep their inventions secret. This allowed the inventor to take advantage of their results, it being normal for their inventions and findings never to be known by anyone else. The basic idea of granting inventors temporary exclusivity over the commercialization of their inventions is old, although the most remembered milestone is the institutionalization and internationalization of intellectual property statutes, including for patents, provided for in the Paris Convention for the Protection of Industrial Property of 1883 (Paris Convention).1
However, the idea of granting temporary exclusivity to inventors dates back to the fifteenth century, specifically the year 1449, in England, and was related to the manufacturing of stained glass, especially those that were used in the Catholic churches of the Middle Ages. At that time, King Henry VI gave a Flemish immigrant, John of Utynam, 20-year exclusivity for the manufacturing of a kind of colored stained glass he had invented – which can still be seen in the chapel of Eton College in England. At the time, the inventor had the duty to teach English stained-glass manufacturers the manufacturing process. It is interesting to note that the pressure to grant inventors some kind of exclusivity began in the Middle Ages “corporations.” Also in the fifteenth century, the famous Venetian crystal glassblowers, for example, created a similar system to protect their knowledge.
The topic of intellectual property has been discussed internationally for many decades and has involved political disputes due to unresolved issues, such as the definition of the subject matter and limits of protection, reconciliation of the interests of innovative companies and holders of intellectual property rights with those of society, and even the balance between developed countries (which dominate knowledge and make use of protection mechanisms) and countries that need to promote development to reduce poverty and improve their populations’ quality of life.
Patenting a product or process seems to be one of the most used resources in the country to avoid copies and to guarantee exclusivity in commercial exploitation. Indeed, the patent is a protection mechanism most used by the pharmaceutical industry. The basic premise for the pharmaceutical industry is to achieve a reasonable return on the investment made in research and development. A patent guarantees exclusivity and helps the company charge prices that allow it to cover the costs of research and finance other innovation activities.
The monopoly provided by a patent is essential to make it difficult for competitors – for the period limited by statute – to copy inventions freely. This discourages other companies from entering the technological segment or field of interest. Holding patents can influence investors’ perceptions, especially in publicly held companies, as patents provide investors with confidence and reflect the financing of innovative activities.
Having patents shows – not only to investors but also to other institutions (e.g., competitors and universities) – who these companies are and where they are going in terms of technology and innovation. It also helps to disseminate knowledge of their technological competence, which can help generate different opportunities: licensing, mergers, acquisitions and so on.
Another point of interest for companies in relation to pharmaceutical patents, especially among smaller companies, is the possibility of raising resources through licensing. Smaller laboratories find it difficult to bear development costs and need to collaborate with large companies for this process. Without patent protection, and given the small size of their businesses, these companies can be at a disadvantage in negotiations with large corporations. For larger laboratories, which tend to have global businesses, technology licensing can be a strategy to access certain markets. In any case, patent protection is a fundamental requirement for guaranteeing royalty revenues.
The long development period for new products, including clinical trials and regulatory processes, and the high costs of development, reinforce the importance of patents, especially in the pharmaceutical sector. However, there is a cost in obtaining and maintaining patents, as well as in enforcing against their infringement. We can also raise rhetorical questions about whether the temporary monopoly ensures a return on investments, on the risks of research development activities, on expenses incurred in the general and special registration of medicines, and on the placing of the product in the market.
This incentive given by the State in the form of the patent is made to establish an exchange with the inventor, since the inventor presents a useful invention for society (e.g., machines, medicines, tools and industrial processes), thereby justifying a reward by the State in ensuring this temporary protection and establishing “the right to prevent third parties from exploiting this invention without the inventor’s consent.”2
In Brazil, the patent system is based on Article 5(XXIX) of the Constitution, which provides for this temporary privilege and the protection guaranteed by patents, with a view to promoting social interest and the technological and economic development of the country.3 The patent system is governed, in particular, by Federal Law No. 9,279, of May 14, 1996 (Industrial Property Act; Lei da Propriedade Industrial (LPI)),4 enacted following the ratification, by Congress, of the Agreement on Trade-Related Aspects of Intellectual Property Rights (TRIPS Agreement),5 incorporated into the Brazilian legal system by Decree No. 1,355, of December 30, 1994.6
While the LPI has substantially innovated the matter of industrial property in national legislation, little progress has been made in defining procedural aspects. Thus, a considerable part of the standards and rules applicable to patent lawsuits derive from general procedural rules and have been adapted by the national case law to the inherent peculiarities of patent litigation. Thus, it is worth noting that the civil procedure in these patent cases is substantially guided by the general procedural rules provided for in Federal Law No. 13,105, of March 16, 2015 (Code of Civil Procedure; Código de Processo Civil (CPC))7 and by court resolutions, while complying with the specific provisions of the LPI itself.
In Brazilian law, intellectual property encompasses copyright and related rights, and industrial property rights. The LPI generally regulates industrial property rights, and, in some specific cases, there is special legislation that has priority over the general law insofar as it is special. This is the case, for example, of Law No. 9,456, of April 25, 1997,8 concerning the reproductive material or vegetative multiplication material of the entire plant.
A patent is granted by the State – in Brazil, it is granted by the National Institute of Industrial Property (Instituto Nacional da Propriedade Industrial; INPI), to inventors or legal entities holding exploitation rights (i.e., a monopoly on the exploitation of an invention or utility model). In Brazil, a patent is granted only if the novelty, inventive step and industrial application requirements are met.
The word “patent” comes from Latin, from the singular nominative word patens, the genitive of which is patentis,9 and means something that is clear, accessible, exposed and, for our study, evident to everyone.
A patent, in simple terms, is a contract between the inventor and society. In this contract, inventors make their inventions public, binding upon everyone (erga omnes) and receiving in return, for a fixed period, the right to exploit the invention commercially and exclusively. This system guarantees the transfer of knowledge from the inventor to others interested in producing and marketing that product because, after the patent term, anyone can copy the product and use the information contained in the original patent application.
With the rights afforded by a patent, patent holders have the right to prevent third parties, without their consent, from producing, using, offering for sale, selling or importing a product that is under the patent – including processes or products obtained directly by a patented process. Conversely, the patent holder undertakes to reveal, in detail, the entire technical content of the subject protected by the patent.
3.1.2 Types of patents
There are two types of patents. An invention patent protects a creation resulting from the exercise of creative capacity that represents a new solution to a technical problem existing within a given technological field and that can be manufactured. Inventions may refer to industrial products (e.g., compounds, compositions, objects, apparatus and devices) and industrial activities (e.g., processes and methods). An invention is patentable when it simultaneously meets three basic requirements: novelty, inventive step and industrial application (Article 8 of the LPI). Invention patents provide protection to creations of a technical nature that aim at a particular technical effect. The term of protection of this type of patent is 20 years from the date of filing.
An object of practical use (or part thereof) is patentable as a utility model if it is susceptible of industrial application, has a new form or arrangement, and involves an inventive act, that together result in functional improvement in the object’s use or manufacture (Article 9 of the LPI). This object must be three-dimensional (e.g., instruments, utensils and tools). The term of protection for this type of patent is 15 years from the date of filing.
Additionally, the applicant or holder of an invention patent may request, upon payment of a specific fee, a certificate of addition of invention to protect an improvement or development introduced in the object of the invention, even if it lacks inventive step, as long as the subject matter is included within the same inventive concept (Article 76 of the LPI). The application for a certificate of addition is rejected if its subject matter does not present the same inventive concept (Article 76(3) of the LPI).
The certificate of addition is an accessory to the patent; it has the same expiration date as the patent and follows the patent for all legal purposes (Article 77 of the LPI). In nullity proceedings, the holder may request that the matter contained in the certificate of addition be examined to verify the possibility of its subsistence, without prejudice to the patent’s term (Article 77(1) of the LPI).
3.1.3 The granting of a patent
The granting of a patent is an administrative act of declaration (after which the patent holder’s right is recognized) and attribution (constitution), requiring the patent application and its processing before the government.
3.1.3.1 Drawings
Drawings must be presented clearly in firm, uniform lines and in indelible ink. There must be as many drawings as necessary for the perfect understanding of the patent object and they must be numbered consecutively. Each part, piece or element of a drawing must contain numerical references, which must be described in the specifications and in the claims.
In a patent application for a utility model, it is essential to present one or more drawings, since the reading of the claims is always associated with them, considering that the utility model patents refer specifically to three-dimensional objects.
3.1.3.2 Specifications
A patent application or certificate of addition must be sufficiently specified, which means that it must contain all the details necessary to allow a person skilled in the art to reproduce the object, and it must indicate, where appropriate, the best way of execution (Article 24 of the LPI). The specifications should also point out the existing problem in the state of the art and the proposed solution, specifying the technical sector in which it is intended to be used. Additionally, the specification must clearly highlight the novelty, the technical effect achieved (in the case of an invention) and its advantages in relation to the state of the art. The specifications for a utility model patent application must additionally highlight the conditions under which the object (or part thereof) is better used as a result of the new shape or layout introduced, showing the functional improvement achieved.
An application must start with a title (it cannot be a brand or invented name). This title must define concisely, clearly and precisely the technical scope of the invention and must be the same for the request, specifications, abstract and sequence listing, if any. A patent application must refer to a single invention – or to a group of interrelated inventions in such a way that they constitute a single inventive concept – and describe the invention’s purpose, application and technical field of use, comparing the subject matter of the protection with the state of the art, highlighting its advantages and the problem that it intends to solve. It must then list the drawings, if any, numbering them consecutively and describing their meaning. Then, it must describe, in detail, the subject matter of the patent application according to those drawings, referring to the numerical references of each part of the drawing.
Finally, there must be an abstract summarizing the subject matter of the patent application, following the title, clearly highlighting the subject matter. It must contain between 50 and 200 words and be a maximum of 25 lines of text. The abstract should encompass the technical characteristics, the solution to the problem described and its main uses. The main purpose of this is to facilitate a researcher’s search in the patent banks.
3.1.3.3 Claims
The wording of the claims is of the utmost importance in the preparation of a patent application. The extent of the protection granted by a patent is determined by the content of these claims as interpreted based on the specifications and drawings – that is, the claims define and limit the extent of protection conferred by the patent (Article 41 of the LPI). The claims must be based on the specifications, which characterize the particularities of the application and clearly and precisely define the subject matter of protection, avoiding expressions that lead to uncertainties (Article 25 of the LPI).
Claims can be classified either into:
-
independent claims: claims that, while maintaining the invention unity, or the technical–functional and bodily unity of the object (in the case of utility models), aim at the protection of essential and specific technical characteristics of the invention, or of the utility model, in its integral concept. Independent claims may serve as the basis for one or more dependent claims; or
-
dependent claims: claims that, while maintaining the invention unity, or the technical–functional and bodily unity of the object (in the case of utility models), include features of other previous claims and define details of these features or additional features, containing an indication of their dependence on those claims.
In an invention patent application, there must be a definition, after the expression “characterized by,” of the essential and particular technical features that, combined with the aspects explained in the preamble, are to be protected.
In the case of a patent application for an invention, the claims chart may consist of more than one independent claim, since, in this case, the claims may fall into one or several categories (e.g., product and process; or process and apparatus). However, they must be connected by the same inventive concept and arranged in the most practical way possible, admitting more than one independent claim of the same category if it defines different sets of alternative and essential characteristics to the realization of the invention. Independent claims of different categories in which one of the categories is specially adapted to the other should be preferably drafted to show their interconnection, using expressions in the initial part of the claim such as “apparatus for carrying out the process defined in the claim” and “process to obtain the product defined in the claim.”10
In the case of a utility model patent application, after the expression “characterized by,” all the elements that constitute the model must be defined, as well as their positions and interconnections in relation to the whole. In a utility model patent application, the set of arrangements and forms responsible for the best use of the object must be fully characterized in a single and independent main claim. The utility model may include complementary elements of optional use or variations of form characterized in dependent claims, defined in the main claim, that do not change the unity of the model and its operation. If the utility model has a flat structure, as defined in the main claim, a dependent claim describing the secondary three-dimensional shape of the object arising from that flat structure is admitted.
3.1.3.4 Novelty
An invention or utility model is considered new when it is not comprised by the state of the art – that is, when it is not fully described by a single document in the state of the art (Article 11 of the LPI) existing prior to the filing date, except if the inventor uses the grace period or claims priority of a former application. The invention or utility model must not have been revealed to the public in any form – written or spoken – by any means of communication, use, presentation at trade shows or sale anywhere in the world.
However, the disclosure of an invention or utility model, if it occurs during the 12 months preceding the filing date or the priority date of the patent application, is not considered as part of the state of the art if such a disclosure is made by the inventor or by a person authorized by the inventor, whether in exhibitions, lectures or publications (Article 12 of the LPI). It is worth noting that the INPI may require a statement from the inventor concerning the disclosure, accompanied or not by evidence, indicating the form, place and date of the disclosure. Also, the inventor may indicate this information when filing the application.
The unionist priority established by Article 4 of the Paris Convention ensures that, within 12 months, the disclosure of an invention or utility model – resulting from the first filing of an application in one of the signatory countries of the Convention, other than Brazil – does not jeopardize the subsequent filing of a corresponding application in Brazil (Article 16 of the LPI). Therefore, any disclosure occurring between the claimed priority date and the date on which the application was filed in Brazil does not affect the novelty and inventive step of the application in Brazil.
If the application filed in Brazil presents additional material in relation to the first filing abroad – whose priority is being claimed – the date of the examination of the state of the art is the date of filing in Brazil. It should be noted that the term of protection for a patent is counted from its filing date in Brazil.
An invention or utility model patent application originally filed in Brazil (without priority claim and not yet published) guarantees the right of priority to a subsequent application on the same subject matter filed in Brazil by the same applicant or successors within a period of one year (Article 17 of the LPI). Upon the filing of the subsequent application, the priority claim must be presented by indicating on the filing form the number and date of the previous application. Thus, the earlier application that serves as the basis for the internal priority claim cannot be used to invalidate the novelty of the later one. Additionally, the previous application is considered definitively dismissed.
Priority is admitted only for the subject matter disclosed in the previous application, not extending to any new matter introduced (Article 17(1) of the LPI). Both the previous and the subsequent application must have complete technical content (with specifications, drawings and a claim chart), each with its own numbering. It should be noted that a patent application originating from the division of a previous application cannot serve as the basis for claiming priority (Article 17(3) of the LPI).
Internal priority does not extend the time limits for claiming unionist priority. That is, if the applicant wishes to file corresponding applications in other countries, they must do so within 12 months of filing the first application (i.e., the application that served as the basis for the internal priority).
3.1.3.5 Inventive step
An invention presents an inventive step if it is not derived from the state of the art in a manner that is evident or obvious to a person skilled in the art (Article 13 of the LPI). That is, a solution presented in an invention has an inventive step if it is not obvious to a person skilled in the art, with the resources available in the state of the art, at the time of filing. Therefore, an invention with an inventive step must represent something more than the result of a mere combination of known characteristics or of the simple application of knowledge usual to a person skilled in the art.
A utility model presents an inventive step if, for a person skilled in the art, the subject matter of the protection is not derived, in a common or ordinary manner, from the state of the art (Article 14 of the LPI). In utility models that involve an inventive step, obvious or simple combinations of characteristics in the state of the art are accepted, as are predictable technical effects, provided that the model to be patented presents a new shape or layout that results in a functional improvement in the use or manufacture of the object to which the model applies.
The legal literature comments that
[a]s a general rule, novelty is understood to exist whenever the invention or model is not fully provided for by a single state of the art document. This is because if two or more state of the art documents need to be combined in order to provide for the invention, the issue shifts to determining the inventive step, in other words, it should be determined whether or not the combination of those documents was obvious to the person skilled in the art.11
3.1.3.6 Industrial application
An invention or utility model is considered susceptible to industrial application if it can be used or produced in any type of industry (Article 15 of the LPI).
3.1.3.7 Non-patentable inventions and utility models
A subject matter is patentable if it is not prohibited by law, and it meets the legal requirements established in Articles 8, 9, 11, 13, 14 and 15 of the LPI and the conditions set out in Articles 24 and 25 of the LPI.
Brazilian legislation does not have the concept of patent eligibility. Instead, it clarifies what subject matters are patentable and requires that they derive from an inventive step.
According to Article 18 of the LPI, the following items are not patentable:
I – anything that is contrary to morals, good customs and public security, order, and health;
II – the substances, materials, mixtures, elements, or products of any kind, as well as the modification of their physical-chemical properties and the respective processes for obtaining or modifying them, when resulting from the transformation of the atomic nucleus; and
III – the whole or part of living beings, except for transgenic microorganisms that meet the three requirements for patentability – novelty, inventive step, and industrial application – provided for in Article 8, and that are not a mere discoveries.
Article 18 defines “transgenic microorganisms” as
organisms, except the whole or parts of plants or animals, that express, through direct human intervention in their genetic composition, a characteristic not normally attainable by the species under natural conditions.
Article 10 of the LPI also indicates several subject matters that are considered neither inventions nor utility models:
I – discoveries, scientific theories, and mathematical methods;
II – purely abstract conceptions;
III – commercial, accounting, financial, educational, advertising, rafflling, and inspection schemes, plans, principles, or methods;
IV – literary, architectural, artistic, and scientific works or any aesthetic creation;
V – computer programs;
VI – presentation of information;
VII – rules of games;
VIII – operating or surgical techniques and methods, as well as therapeutic or diagnostic methods, for application to the human or animal body; and
IX – the whole or part of natural living beings and biological material found in nature, or even if isolated therefrom, including the genome or germoplasm of any natural living being and natural biological processes.
3.1.4 Inventor and ownership
Articles 6–7 of the LPI govern patent ownership. The author of an invention or utility model is assured the right to obtain a patent that guarantees ownership, under the conditions established in the LPI (Article 6). If this rule is not complied with, the inventor may, alternatively, claim the grant of a patent through judicial proceedings (Article 49 of the LPI).
Under the law, a patent applicant is presumed to be entitled to obtain the patent unless proven otherwise (Article 6(1) of the LPI). This is a legal presumption, but it can be ruled out; administrative or judicial nullity can be determined (Articles 50(I) and 46 of the LPI, respectively).
A patent may be applied for under the author’s own name, by the author’s heirs or successors, by the assignee, or by the person to whom the ownership belongs according to the law or the employment or service agreement (Article 6(2) of the LPI). The inventor will be named and qualified and may request the nondisclosure of their name (Article 6(4) of the LPI).
Where an invention or utility model has been developed jointly by two or more persons, the patent may be applied for by all or any of them upon indication and qualification of the others, as a disclaimer of their rights (Article 6(3) of the LPI). If two or more authors have developed the same invention or utility model independently, the right to obtain the patent is guaranteed to the one who proves to have made the filing first, regardless of the dates of invention or creation (Article 7 of the LPI); this article establishes the first-to-file rule in Brazil.12 Withdrawing a previous patent filing that had not produced any effect gives priority to the immediately subsequent filing (Article 29(2) of the LPI).
According to Article 42 of the LPI, a patent entitles its holder the right to prevent third parties from producing, using, putting on sale or selling – or importing for these purposes – without the holder’s consent:
I – a product that is the object of the patent;
II – a process or product obtained directly through a patented process.
The patent holder is also granted the right to prevent third parties from contributing to the practice of these acts by others (Article 42(1) of the LPI). If the possessor or owner fails to prove, by specific judicial determination, that their product was obtained by a manufacturing process different from that protected by the patent, the process patent right will be deemed infringed (Article 42(2) of the LPI).
However, the patent holder may not prevent a third party from producing, using, putting on sale or selling – or importing for these purposes – in the following cases:
I – acts performed by unauthorized third parties, on a private and non-commercial basis, provided that they do not harm the economic interest of the patent holder;
II – acts performed by unauthorized third parties for experimental purposes, related to scientific or technological studies or research;
III – preparation of drugs according to a medical prescription for individual cases, conducted by a qualified professional, as well as the drug itself thus prepared;
IV – a product manufactured according to process or product patent that has been placed on the domestic market directly by the patent holder or with their consent;
V – third parties who, in the case of patents relating to a living matter, use the patented product, without economic purposes, as an initial source of variation or propagation to obtain other products; and
VI – third parties who, in the case of patents relating to a living matter, use, circulate, or market a patented product that has been lawfully introduced into the market by the patent holder or the license holder, provided that the patented product is not used to commercially multiply or propagate the living matter in question.
VII – acts committed by unauthorized third parties, related to the patent-protected invention, intended exclusively to produce information, data, and test results, aiming at obtaining a trade license in Brazil or any other country, for the exploitation and sale of the patent-protected product, after expiration of the time limits set forth in Article 40. (Article 43 of the LPI)
In addition to preventing the infringement of their patent, a patent holder also has the right to obtain compensation for the improper exploitation of the patented object (Article 44 of the LPI).
3.1.5 Properties of invention patents or utility models developed in labor relationships
Articles 88–93 of the LPI govern the ownership of invention patents or utility models developed in labor relations.
The invention and the utility model belong exclusively to the employer if they arise from an employment contract, the performance of which takes place in Brazil and that has research or inventive activity as its object, or when an invention results from the nature of the services for which the employee was hired (Article 88 of the LPI). Unless it is expressly determined otherwise in the contract, the compensation for the work referred to in this article is limited to the agreed salary (Article 88(1) of the LPI). Unless proven otherwise, an invention or utility model whose patent is applied by the employee up to one year after the termination of the employment relationship is considered to have been developed during the term of the contract (Article 88(2) of the LPI).
The employer (i.e., the patent holder) may grant to the employee (i.e., the author of an invention or improvement) a share in the economic gains resulting from the exploitation of the patent upon negotiation with the interested party or as provided for in the company’s bylaws (Article 89 of the LPI). The share referred to here is not incorporated, in any way, into the employee’s salary. Nevertheless, the invention or utility model developed by the employee belongs exclusively to the employee, provided that it is unrelated to the employment contract and does not arise from the use of the employer’s resources, means, data, materials, facilities or equipment (Article 90 of the LPI).
The ownership of an invention or utility model is shared, in equal parts, when it results from the personal contribution of the employee and from the employer’s resources, data, means, materials, facilities or equipment, except if the contract expressly determines otherwise (Article 91 of the LPI). If more than one employee is involved, their share is divided equally among all of them unless otherwise determined (Article 91(1) of the LPI).
The employer has exclusive exploitation rights, and the employee is ensured fair compensation (Article 91(2) of the LPI). In the absence of an agreement, the exploitation of the patented object must be initiated by the employer within one year of the date of its grant. Otherwise, the patent’s ownership may be transferred exclusively to the employee, except in cases where the failure to exploit is due to legitimate reasons (Article 91(3) of the LPI).
In case of assignment, any of the co-titleholders, on equal terms, may exercise the pre-emptive right (Article 91(4) of the LPI).
The above-mentioned rules apply, where appropriate, to relations between self-employed workers or trainees and the contracting companies, as well as between contractors and contracting companies (Article 92 of the LPI).
3.1.6 Patent term and expiration
Invention patents have a term of 20 years, and utility model patents have a term of 15 years from the date of filing (Article 49 of the LPI).
According to this legal provision, if the INPI took more than 10 years to grant a patent, this time would be included to the term of the patent.
In 2015, the average time for administrative processing was 11 years or, in certain technological areas, 14 years.13 The INPI engaged in a plan to combat the backlog, which led to a reduction in the average time to grant a patent to approximately eight years.14
Article 40 of the LPI previously provided a minimum term of ten years for invention patents and of seven years for utility model patents. This was to ensure that patents were in force for a reasonable term, and avoid granting patents close to expiration of their term. In other countries (e.g., Australia, China, the Republic of Korea and the United States), where patents are granted in less than four years on average,15 patent holders enjoy more than 16 years of market exclusivity.
The constitutionality of the provision that ensures a minimum term for patents is not only to ensure for the private sector but also for publicly held companies and universities to exploit their patents. However, recently, the Federal Supreme Court (Supremo Tribunal Federal; STF) declared the aforementioned provision unconstitutional when it decided on Direct Action of Unconstitutionality (ADI) No. 5,529/DF.16 The decision is valid for any and all categories of inventions, encompassing both applications already filed and awaiting a resolution from the INPI and new applications. On May 12, 2021, modulating the effects of the previous week’s decision, the STF, en banc, decided that patents that had already been granted for pharmaceutical products and processes and equipment or materials for health-care use no longer had the extended term provided for in Article 40(1) of the LPI. However, the declaration of unconstitutionality of the provision does not reach other patents already granted and still in force as a result of the extension of the term and becomes effective from the publication of the minutes of the trial of ADI No. 5,529. Article 40 (1) was further revoked by the Law no. 14.195, promulgated on August 26, 2021.
A patent is granted after the application is approved and the payment of the corresponding fee is proven, with the issuance of the respective letters patent (Article 38 of the LPI). The payment of the fee and respective evidence of payment must be made within 60 days of the granting date (Article 38(1) of the LPI). A patent is deemed granted on the date of publication of the respective act (Article 38(3) of the LPI). The letters patent must contain the number, title and nature of the patent; the name of the inventor; the holder’s identification and address; the term of validity; the specifications; the claims; the drawings; and the data relating to priority (Article 39 of the LPI).
A patent is valid only in the countries in which it has been applied for and granted protection. Each country is sovereign to grant a patent or not, regardless of the decision in other countries on corresponding patent applications filed there (Article 4bis of the Paris Convention).
3.1.7 Patent application trends
Figure 3.1 shows the total number of patent applications (direct and Patent Cooperation Treaty (PCT) national phase entry) filed in Brazil from 2000 to 2021.
Figure 3.1 Patent applications filed in Brazil, 2000-2021
Source: WIPO IP Statistics Data Center, available at www3.wipo.int/ipstats/index.htm?tab=patent
3.2 Patent office and administrative review proceedings
3.2.1 National Institute of Industrial Property
The INPI is a federal autonomous government agency linked to the Ministry of Economy and was created in 1970 by Law No. 5,648, of December 11, 1970.17 The agency’s main purpose is to implement, nationally, the rules governing intellectual property for industry. Thus, it is responsible for the registration of marks, industrial designs, geographical indications, computer programs and circuit topographies; the granting of patents; and the annotation of franchising agreements. It also provides its opinion regarding the signing, ratifying and terminating of conventions, treaties, agreements and arrangements on industrial property.
The INPI must observe, regarding patent protection, the LPI and Law No. 10,196, of February 14, 2001,18 which govern the protection of industrial property in Brazil. It must also observe the Paris Convention and the TRIPS Agreement. Law No. 13,123, of May 20, 2015, also governs the matter. Brazil is also a signatory to the PCT,19 which provides for the filing of an international application to seek protection for an invention in different countries.
Article 227 of the LPI provides that the classifications related to the matters of marks, patents and industrial designs are established by the INPI when they are not set forth in a treaty or an international agreement in force in Brazil. Specifically, regarding patents, their grant is established in Article 2 of the LPI and regulated in Articles 3–93 and 212–244 of the LPI. The INPI issued Normative Rulings No. 30, of March 18, 2013, and No. 31, of December 4, 2013, which are administrative rules that help to understand and apply the LPI. A number of additional INPI ordinances and rulings establish guidelines for the examination of patent applications.20
The INPI has, in its organizational structure, the Intellectual Property, Innovation, and Development Academy (Academia de Propriedade Intelectual, Inovação e Desenvolvimento), whose authority is described in Article 140 of the Internal Rules of the INPI21 and whose primary role is the dissemination of knowledge in the field of industrial property. Another body within the INPI – the Intellectual Property Training and Continued Education Division (Divisão de Formação e Extensão em Propriedade Intelectual),22 provided for in Article 141 of the Internal Rules of the INPI – has a purpose similar to that of the Intellectual Property, Innovation, and Development Academy but is focused on the relations with other public and private bodies.
Both bodies are competent for the training of administrative agents and for their constant improvement throughout their careers, which is also essential for receiving appropriate remuneration and functional evolution. This can be seen from the INPI’s Normative Ruling No. 48, of February 18, 2016, which “addresses the individual performance assessment of INPI’s employees, focusing on the development in the effective position, for purposes of stability in the public service during the probation period, to receive the Industrial Property Field Activity Performance Bonus […] and functional evolution and promotion in INPI’s Career and Positions Plan.”
Beyond the internal limits, the aforementioned bodies dedicate themselves to the indistinct dissemination of knowledge in the industrial property field, promoting courses – taught face-to-face or at a distance, of short or long durations – to the external public.
It should be noted that, as they come from the initiative of the entity responsible for the control of the industrial property in the country, the courses provided by the INPI are one of the main sources of this knowledge in Brazil.
3.2.2 Patent attorneys
Any attorney regularly enrolled with the Brazilian Bar Association may act in the administrative stage before the INPI. However, the application may be filed by an individual or legal entity domiciled in the country and who does not have an attorney-in-fact appointed. It may also be filed by any citizen, on behalf of third parties, by means of a power of attorney, under the terms of Article 216 of the LPI, whether an attorney or attorney-in-fact, without special powers, or an industrial property agent. In the case of foreign applicants, the individual or legal entity is required to appoint and maintain an attorney-in-fact in Brazil with powers to represent them in the administrative and judicial proceedings, including to receive service of process (Article 217 of the LPI).
The power of attorney – whether original, transcript or authenticated photocopy – must be in Portuguese. Consular authentication and notarization of signature is not required (Article 216(1) of the LPI). The power of attorney must be submitted within 60 days from the date of the first act of the party in the proceedings, regardless of notification or requirement, under penalty of dismissal. The dismissal of the patent application is final (Article 216(2) of the LPI).
3.2.3 Patent application
Patent applications can be filed through the “e-Patentes” platform, which can be accessed from the INPI’s portal www.gov.br/inpi/en. For the international filing of applications and associated documents, the INPI has recommended ePCT-filing – the World Intellectual Property Organization’s online service – since October 20, 2014.
Articles 19–20 of the LPI govern the filing of patent applications with the INPI. A patent application, under the conditions established by the INPI, must contain the
I – request;
II – specifications;
III – claims;
IV – drawings, if applicable;
V – abstract; and
VI – proof of payment of the filing fee. (Article 19 of the LPI)
Articles 22–26 of the LPI and Normative Rulings No. 30, of December 4, 2013, and No. 31, of December 4, 2013, regulate the conditions of a patent application.
The object of the patent must be sufficiently described in the specifications, clearly and completely, to allow its reproduction by a person skilled in the art and must indicate, when appropriate, the best way to execute it (Article 24 of the LPI). When an application deals with biological material, and this is essential to the practical execution of the object of the application, which cannot be described pursuant to Article 24 of the LPI and is not available to the public, the report must be supplemented, even after the examination request, with the deposit of the material at an institution authorized by the INPI or indicated in an international agreement in force. If there is no such institution in the country, the user may deposit the biological material in any of the international deposit authorities recognized by the Budapest Treaty,23 and it must be done before the filing date of the patent application, and such data must integrate its specifications.
The forms required to file the application are available from INPI’s website (www.gov.br/inpi/en). After filing the application, the applicant must regularly consult the Journal of Industrial Property (Revista da Propiedade Industrial; RPI), an official publication of the INPI, published weekly and free of charge on the INPI’s website. When the documentation is received, the minimum conditions for accepting the patent application or the certificate of addition are verified – namely, that it contains technical content, the application and the proof of payment of the filing fee. If the application is insufficient but contains data regarding the object, the applicant and the inventor, it may be delivered to the INPI by means of a dated receipt, which establishes the requirements to be met, within 30 days (Article 21 of the LPI).
The submission of additional documentation both in relation to the filing of the application and at later stages is by means of petitions using the forms titled “Petition Related to Application, Patent or Certificate of Addition” (Petição Relacionada com Pedido, Patente ou Certificado de Adição). There are some specific situations, listed on the INPI’s website, that exempt the use of these petitions.
3.2.3.1 Dissemination of the state of the art
In order for novelty to exist, which is paramount for the granting of a patent, the object must be beyond the state of the art. The state of the art refers to everything that has become accessible to the public before the filing date of the patent application, by written or oral description, by use or any other means, in Brazil or abroad (Article 11(1) of the LPI), with exceptions in the provisions of Articles 12 (grace period), 16 (unionist priority) and 17 (internal priority) and excluding that which is kept under industrial secret.
For the purposes of assessing novelty, the full content of an application filed in Brazil and not yet published are considered as state of the art from the date of filing or of the priority claimed, provided that it is published, even if subsequently (Article 11(2) of the LPI). In this case, the subject matter of an application that has not yet been published is considered as state of the art solely for the analysis of the novelty requirement, not the inventive step requirement. This provision also applies to international patent applications filed in accordance with a treaty or convention in force in Brazil if there is national processing (Article 11(3) of the LPI).
Inventors are able to better identify the nature of their creation (the invention or utility model) based on the prior knowledge of the state of the art to properly apply for protection. The INPI recommends conducting a preliminary search before filing a patent application to assess the state of the art related to the subject matter to be claimed and to check whether the invention is new or inventive. If the invention is not new but is, for example, a functional improvement to an existing object, a utility model application can be filed.
3.2.3.2 Disclosure of the state of the art by third parties
If a third party discloses the invention or utility model in the 12 months preceding the filing date or the priority date of the patent application, based on information obtained directly or indirectly from the inventor or as a result of acts performed by the inventor (Article 12(III) of the LPI), or is disclosed by the INPI by means of the official publication of the patent application filed without the inventor’s consent, based on information obtained directly or indirectly from the inventor or as a result of acts performed by the inventor (Article 12(II) of the LPI), a grace period will be considered and will not affect the assessment of novelty. However, the INPI may require from the inventor a statement concerning the disclosure, whether or not accompanied by evidence, under the conditions established in the regulation (Article 12(1) of the LPI).
3.2.3.3 Priority date
The priority date is the date of filing the application. A patent application filed in a country that has an agreement with Brazil, or in an international organization, producing the effect of a national filing, will be ensured the right of priority within the time limits established in the agreement, and the filing will not be invalidated or jeopardized by events occurring within these time limits (Article 16 of the LPI). This article of the LPI ensures the right of priority provided for in Article 4 of the Paris Convention.
A priority claim is made upon filing and may be supplemented within 60 days by other priorities prior to the date of filing in Brazil (Article 16(1) of the LPI). The priority claim is supported by an appropriate document of origin, containing the number, date, title, specifications and, if applicable, claims and drawings, accompanied by a translation of the filing certificate or equivalent document, containing data identifying the application, whose content is the entire responsibility of the applicant in Brazil (Article 16(2) of the LPI). If proof is not presented at the time of filing, it must be provided within 180 days of the date of filing (Article 16(3) of the LPI).
For international applications filed under a treaty in force in Brazil, the translation must be submitted within 60 days of the date on which national processing starts in Brazil (Article 16(4) of the LPI). Where the application filed in Brazil is faithfully contained in the document of origin, a statement by the applicant in this respect is sufficient to replace the translation (Article 16(5) of the LPI). In case of priority obtained by assignment, the corresponding document must be presented within 180 days of the filing date or, if this is the case, within 60 days from the date on which national processing starts, waiving consular legalization in the country of origin (Article 16(6) of the LPI).
Failure to provide evidence within the time limits established in Article 16 of the LPI results in loss of priority (Article 16(7) of the LPI). This penalty applies to the lack of evidence mentioned in Article 16(2)–(3) of the LPI. In the event of priority of a PCT application made in the international phase, part of the Brazilian legal scholarship argues that the application of this penalty is questionable.
If the application filed in Brazil presents additional matters in relation to the first filing abroad – whose priority is being claimed – the date for the examination of the state of the art is the date of filing in Brazil. It should be noted that the patent term of the application is counted from its filing date.
When interested parties file a patent application, they start to enjoy an expectation of rights. A patent holder’s exclusive right arises only with the granting of the patent, formalized by the issuance of the letters patent. Only after the granting can holders prevent third parties not authorized by them from performing the activities that are exclusive to the holders, under penalty of civil and criminal penalties and according to the prerogatives and limitations set forth in the legislation.
Within three years of the grant of the patent, the patent holder must start exploiting or commercializing the product and exercising their right, otherwise the holder may be subject to having the patent compulsorily licensed (Article 68(5) of the LPI). A compulsorily licensed patent may lapse for lack of exploitation if, after two years from the first compulsory license, the nonuse is not justified (Article 80 of the LPI).
3.2.3.4 Publication
Publications are made in the RPI. According to Article 226 of the LPI, the INPI’s acts in administrative proceedings related to industrial property are effective only from their publication in the respective official body, except for
I – those that expressly do not require notification or publication under the provisions of this Law;
II – administrative decisions, when the notification is made by mail or by information provided to the interested party to the case; and
III – opinions and internal orders that do not need to be known by the parties.
3.2.3.5 Disclosure
A patent application is kept secret for 18 months from the filing date or earliest priority date, if any, after which it is published, except as provided for in Article 75 of the LPI (Article 30 of the LPI). However, the publication of the application may be brought forward at the applicant’s request (Article 30(1) of the LPI). This publication must contain data identifying the patent application, and a copy of the specifications, claims, abstract and drawings must be made available to the public by the INPI (Article 30(2) of the LPI). In the cases set forth in Article 24(1) of the LPI, biological material becomes available to the public with such a publication (Article 30(3) of the LPI).
3.2.3.6 Applications of interest to national defense
Article 75 of the LPI regulates patent applications originating in Brazil whose subject matter is of interest to national defense and is therefore processed confidentially, not being subject to the provisions of the LPI. Unless expressly authorized by the competent entity, it is prohibited to file or disclose abroad a patent application whose subject matter has been considered of interest to national defense (Article 75(2) of the LPI). Additionally, the exploitation and assignment of the application or patent that is of interest to the national defense depend on the prior authorization of the competent body. Indemnity is guaranteed whenever the filer’s or holder’s rights are restricted (Article 75(3) of the LPI).
3.2.3.7 Patent term restoration
A patent holder may request the restoration of an application or patent within three months from the date of publication of the shelving in the RPI or from the expiry of the patent. For this, the holder must prove to the INPI that the annual fee and restoration fee have been paid (Article 87 of the LPI). Failure to request restoration will lead to definitive shelving.
3.2.3.8 Post-issuance corrections and administrative proceedings
Once the patent application is published, and until the end of the examination, interested parties may present documents and information to challenge the examination (Article 31 of the LPI). The examination does not begin until 60 days have elapsed from the publication of the application (Article 31(1) of the LPI).
In order to better clarify or define the patent application, the applicant may amend the application up until the request for examination, as long as the amendments are limited to the subject matter initially disclosed in the application (Article 32 of the LPI).
Once a patent is granted, there is no specific provision in the law for its correction. However, in the administrative sphere, it is possible to request administrative nullity before the INPI, as governed by Articles 50–55 of the LPI.
3.2.4 Administrative review proceedings
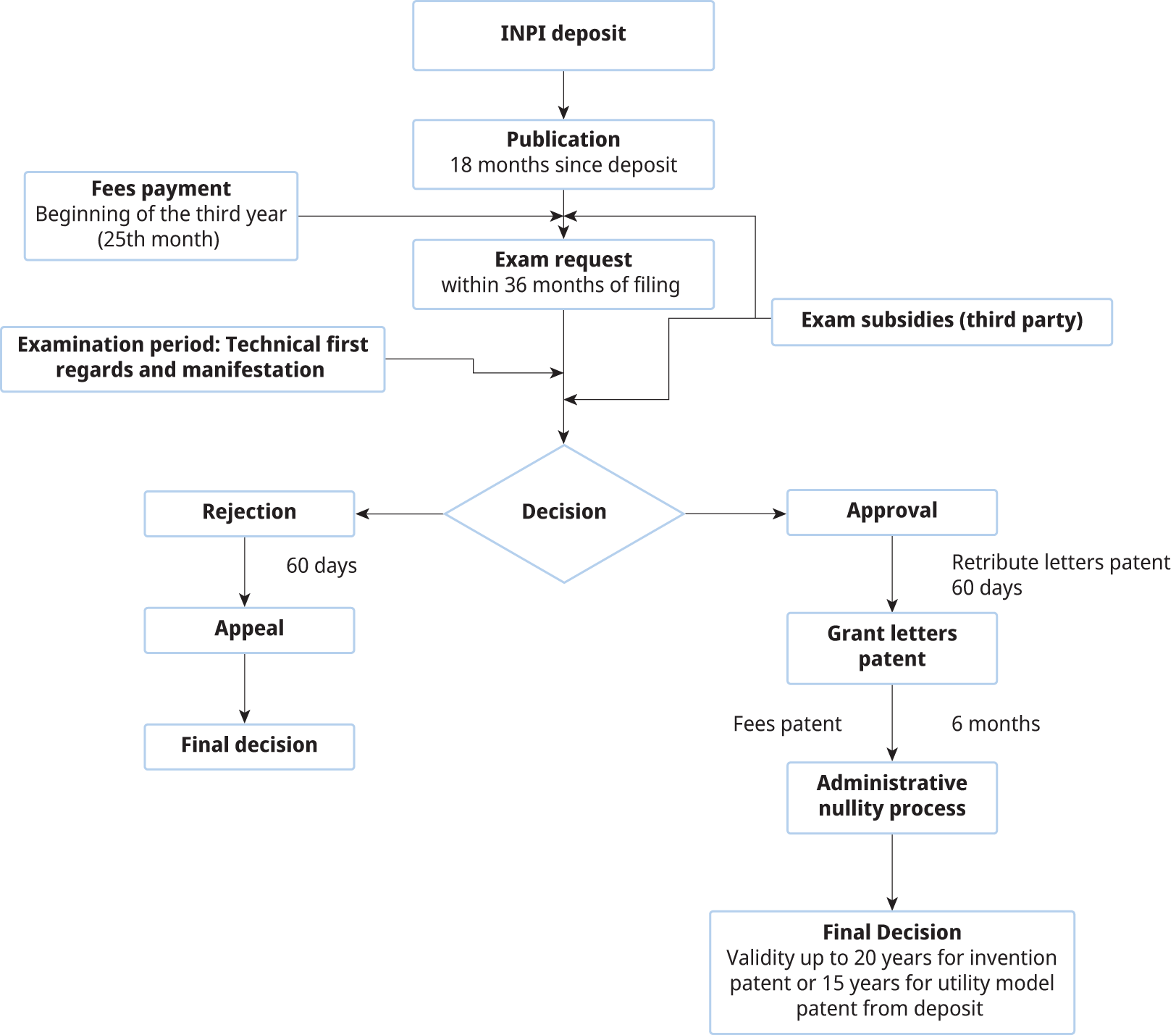
The procedures for filing and granting patents are considered administrative proceedings, which are governed by the LPI and by specific INPI rules (Figure 3.2). An appeal may be filed against the decisions rendered by the INPI regarding the granting or not of a patent within 60 days of the decision (Article 212 of the LPI). A decision that determines the final dismissal of a patent application or that grants a patent application, a certificate of addition is not appealable (Article 212(2) of the LPI).
Figure 3.2 Administrative review proceedings
Source: Adapted and translated (by the authors) from Núcleo de Inovação Tecnológica, Processo Resumido para Requerimento de Patentes (June 5, 2016), pt.slideshare.net/AntnioSilva61/fluxograma-de-patente-resumido
According to Article 221 of the LPI, the time limits for the administrative proceedings for granting a patent are continuous, automatically extinguishing the right to perform the act after its expiry, unless the party proves that they did not perform the act for a just cause – that is, if the party demonstrates that an unexpected event occurred beyond their will and that prevented them from performing the act. In counting the time limits, the start day is excluded, and the due date is included (Article 222 of the LPI). The time limits only start being counted from the first business day after the notification, which is made upon publication in the INPI’s official body (Article 223 of the LPI). Regarding the administrative proceedings governed by the LPI, Article 224 clarifies that, if there is no express determination, 60 days is the time limit that must be considered for the practice of the act.
It should be noted that judicial acts in relation to a patent protection matter or possible questioning regarding the granting of its registration are governed by the CPC, which has specific rules regarding time limits and their counting.
The INPI’s acts, orders and decisions regarding industrial property are published in the RPI. To facilitate reading, a table of codes of orders and a numerical index on the RPI’s initial pages allow for the identification of the progress of the application or patent. Users must monitor their applications through the RPI with the number assigned to their application. The request for a patent application or certificate of addition is notified in the RPI with Order Code 2.10.
Next is the formal examination regarding the provisions of Article 19 of the LPI, the other provisions regarding its form or both. If such provisions have not been met, the formal requirements are published with Order Code 2.5. The user is required to meet the requirements within 30 days, free of charge, under penalty of the documentation being returned or the application being dismissed (Article 20 of the LPI). If the requirements are not met by this deadline, the filing is not accepted, and its numbering is canceled.
If there are no formal requirements, Order Code 2.1 is notified. If the application is properly supported with documents, then, after formal analysis, it will be filed, and the filing date will be the date of its submission (Article 20 of the LPI). The application is kept confidential for 18 months from the earliest priority date (Article 30 of the LPI). After 18 months, the application is published (Order Code 3.1).
In the case of a certificate of addition, the confidential period is 18 months from the filing date of the main application. When publication of the main application has occurred, the application for a certificate of addition is published immediately. The user may request early publication of their application (Order Code 3.2); however, this does not mean that the technical examination will be advanced.
A withdrawn or abandoned patent application must also be published (Article 29 of the LPI). A request for withdrawal must be submitted within 16 months of the filing date or earliest priority date (Article 29(1) of the LPI). The withdrawal of a previous filing without producing any effect gives priority to the immediately subsequent filing (Article 29(2) of the LPI).
It is the applicant’s responsibility to follow up on the processing of their patent application. This can be done by the PUSH-INPI system by registering the desired process and receiving the publications at the registered email address; however, this does not replace the follow-up made via RPI.
The applicant or patent holder has 60 days (ordinary term) from the publication of the granting in the RPI (Order Code 9.1) to present evidence they have paid the fee for the issuance of the letters patent. The mentioned payment can also be made within 30 days (extraordinary term) from the end of the previous term by means of a payment of a specific fee, providing evidence of such to the INPI,24 under penalty of final dismissal of the application (Order Code 11.4). PR Resolution No. 13, of March 18, 2013, regulates the delivery of letters patent in electronic format only and presents other provisions.
The substantive examination of the patent application must be requested by the applicant or by any interested party within 36 months of the filing date, under penalty of the application being dismissed (Article 33 of the LPI). In this case, upon notification of the dismissal in the RPI (Order Code 11.1), the applicant has 60 days to pay a reinstatement fee, together with a request for application examination, under penalty of final dismissal (Order Code 11.1.1; Article 33(1) of the LPI), thus restoring the application. The reinstatement must be requested using the form Petition Related to Application, Patent or Certificate of Addition. If the reinstatement is not requested, the matter subject to the patent application becomes available in the public domain. To better clarify or define the patent application, an applicant may make amendments up to the request for examination, provided that they are limited to the matter initially disclosed in the application (Article 32 of the LPI).
Once the examination is requested, the following must be submitted within 60 days, whenever requested, under penalty of having the application dismissed:
I – objections, search for prior art and examination results for the granting of a corresponding application in other countries, when priority is claimed;
II – documents required for the regularization of the process and examination of the application; and
III – a simple translation of the appropriate document referred to in Paragraph 2 of Article 16 of the LPI, if it has been replaced by the declaration provided for in Paragraph 5 of the same article. (Article 34 of the LPI)
During the technical examination, a search report and opinion concerning the following are prepared:
I – patentability of the application;
II – suitability of the application given the nature claimed;
III – reformulation of the application or division; or
IV – technical requirements. (Article 35 of the LPI)
This search is conducted, in general, by engineers and technicians specialized in the patent system and in various technological fields. They check whether the wording of the application complies with legal standards, as well as with the state of the art, in a survey that may include technology from all over the world. At this stage of examination, any interested party can submit comments and documents.
When the opinion ascertains the non-patentability or the lack of suitability of the application to the nature claimed, or makes any requirement, the applicant will be notified to provide their comments within 90 days (Article 36 of the LPI). If the requirement is not met, the application will be definitively dismissed (Article 36(1) of the LPI). If the requirement is answered, even if not satisfied, or its formulation is contested, with or without a statement on patentability or suitability, the examination will proceed (Article 36(2) of the LPI).
The examination may conclude that the application is patentable (Order Code 9.1); that it is necessary to adapt the application to the claimed nature, to reformulate or divide the application or to meet technical requirements (Order Code 6.1); or that the application is unpatentable (Order Code 7.1). The fulfillment of the requirements set out or the opinion on the patentability of the application must be met within the period determined by Article 36 of the LPI – that is, within 90 days.
Once the examination is concluded, a decision is rendered, either granting or rejecting the application (Article 37 of the LPI).
3.2.4.1 Declaration of patent nullity
The patent’s nullity is declared administratively when:
I – any one of the legal requirements has not been met;
II – the specifications and the claims do not comply with the provisions of Articles 24 and 25 of the LPI, respectively;
III – the subject matter of the patent extends beyond the content of the application originally filed; or
IV – any of the formalities essential to the granting have not been met during the patent’s processing. (Article 50 of the LPI)
It is possible that the nullity does not affect all claims. The condition for a partial nullity is that the remaining claims be patentable by themselves (Article 47 of the LPI).
Patent nullity takes effect from the date the application is filed (Article 48 of the LPI). An action for nullity may be filed at the INPI’s own initiative or at the request of any person with a legitimate interest, within six months counted from the grant of the patent (Article 51 of the LPI). The nullity proceedings continue even if the patent’s term has expired (Article 51(1) of the LPI).
The first hypothesis of an administrative declaration of nullity is the one that occurs before the INPI in cases where the offense is due to other legal provisions contained in the LPI,25 as provided for in Article 50 of the LPI.26 In this case, even if the interested party does not request the declaration of nullity of the patent, the INPI has jurisdiction to file the administrative proceedings at its own initiative, pursuant to Article 51 of the LPI.27 Therefore, it is important to highlight the rule provided for in Article 51(1), which governs the continuation of nullity proceedings even if the patent has been terminated. As André Luiz Santa Cruz Ramos has stated, “this rule is explained by the declaration of ex tunc (retroactive) effects of the patent nullity declaration.”28 After all, even if the patent has already been terminated, patent nullity necessarily nullifies all effects produced during the patent’s existence as well.
From the moment that administrative proceedings are filed, the due process of law is followed. Patent holders may exercise their right of defense29 and must make a statement within 60 days.30 The INPI then issues an opinion and notifies the holder and the claimant in the same period above.31 The INPI’s president then decides on the matter, thus closing the administrative proceedings.32 The INPI publishes the decision of the action for nullity once it has become final and unappealable, in order to notify third parties (Article 57(2) of the LPI).
3.2.4.2 Appeals
As for the appeals that may be filed in the administrative phase before the INPI, the provisions of Articles 212–220 of the LPI are applicable.
Article 212 of the LPI establishes that, unless expressly provided otherwise, the decisions mentioned in the law may be appealed, though they must be filed within 60 days. Appeals are entertained with supersedeas and full review effects, applying all the relevant provisions to the lower court’s examination as applicable.
A decision that determines the definitive dismissal of a patent application or that grants the application for a patent, a certificate of addition is unappealable (Article 212(2) of the LPI).
A petition will not be entertained:
I – if it is submitted after the time limit set in the law; or
II – if it is not accompanied by the proof of payment of the respective fee in the amount in effect on the date of its presentation. (Article 218 of the LPI)
A petition, the opposition and the appeal, will not be entertained when:
I – it is submitted after the time limit set in the law;
II – it does not contain legal grounds; or
III – it is not accompanied by the proof of payment of the corresponding fee. (Article 219 of the LPI)
The INPI will take advantage of the parties’ acts, whenever possible, establishing the appropriate requirements (Article 220 of the LPI).
Interested parties are notified, within 60 days, to submit their briefs on the appeal (Article 213 of the LPI). For the purposes of complementing the appeal brief, the INPI may impose requirements, which must be met within 60 days (Article 214 of the LPI). After this deadline, the appeal is decided (Article 214(1) of the LPI).
Appeals are entertained with full supersedeas and review effects and are decided by the INPI’s president. The decision, being final and unappealable, ends the administrative proceeding (Article 215 of the LPI).
3.3 Judicial institutions
3.3.1 Judicial administration structure, decision-makers and procedures
To clarify the functioning of the Brazilian justice system in conflicts involving patents, it is necessary to briefly present the Brazilian judicial procedure, the organization of the judiciary and, finally, the powers attributed to judges and the limits of their performance. With this information, it will be possible to understand the management limits of proceedings involving patent litigation under Brazilian law.
The Brazilian civil procedure is divided into what is known as the “cognizance” phase – in which disputes and controversial issues between the disputing parties are decided by the judge – followed by the “judgment satisfaction” phase – in which sanctions are imposed by the judges if their decisions are not voluntarily satisfied. The cognizance phase ends, as a rule, with the rendering of a final order by the judge, either ending the case without prejudice or deciding on the relief requested by the parties, known as “judgment.”
It is interesting to note that, although Brazil has its own patent law (i.e., the LPI), procedural matters are basically governed by the general civil procedural law (i.e., the CPC). In other words, based on the general procedural rules, judicial practice has adapted the civil procedure to the peculiarities of the issues related to the judicialization of patents in Brazil. The CPC is applied nationally, binding both the federal and state courts.
There are two main rules that guide the assignment of jurisdiction in cases involving patent litigation. Cases that claim patent nullity are heard by the federal courts, with mandatory intervention by the INPI (Article 57 of the LPI and Article 109 of the Constitution). Being a matter of absolute rationae personae jurisdiction, cases involving discussions regarding patent infringement are heard by state courts. Cases related to patent infringements can be filed before any of the trial courts that make up the state courts, which are organized and have their competence distributed according to Article 92 of the Constitution. Any trial court can accept such cases as long as the criteria for the definition of jurisdiction are observed.
With respect to the organization of courts and the judicial districts that make up each of the state courts, the Constitution exclusively grants, to each state’s courts, the authority to propose to the legislative power of the federative entity to which it belongs the creation, organization and distribution of jurisdiction. Therefore, each state court may organize itself differently, including with regard to matters involving patents. The same applies to each of the five regional federal courts with regard to its organization.
What defines the number of courts and their degree of specialization in a certain city or judicial district is the judicial workload. Consequently, jurisdiction is regulated by the resolutions of the state and regional federal courts.
Regardless of whether it is at a federal or state court, all patent litigation goes through first instance jurisdiction – in which the issues are analyzed by a single judge – and through appellate instance jurisdiction (state or regional federal appeal courts) – in which appeals are addressed and tried by a panel of judges. In exceptional circumstances, it is also possible to submit a court of appeal’s decisions for review by the Superior Court of Justice (Superior Tribunal de Justiça; STJ), which analyzes, in summary, allegations of infringement of the federal law, or even by the STF, which is responsible for constitutional issues.
3.3.2 Specialized intellectual property judiciary
The judicial courts, to which the patent cases are assigned, are not specialized in Brazil, except for the courts in the jurisdictions where the patent caseload justifies specialization. This is the case of the State Court of São Paulo (first and appellate instance), and more recently the State Court of Rio Grande do Sul (appellate instance). The Federal Court of the 2nd Region (which is located in the city of Rio de Janeiro and covers the states of Rio de Janeiro and Espírito Santo) is also a specialized intellectual property court at the first instance as well as at the appeal level. Nonspecialized courts may have jurisdiction over other matters (e.g., civil, corporate, childhood and youth, and criminal matters), which is why they are not considered specialized courts.
Specifically, in the case of the São Paulo State Court at first instance, there are, in the judicial district of the state capital, two trial courts specialized in business and arbitration matters, which entertain litigation involving issues related to business law (Book II of the Special Part of the CC), joint-stock corporations (Law No. 6,404, of December 15, 1976),33 industrial property and unfair competition (addressed, in particular, in the LPI), franchising (Law No. 8,955, of December 15, 1994),34 as well as cases arising from the arbitration law (Law No. 9,307, of September 23, 1996).35 Consequently, industrial property issues that comprise patents and trademarks are judged, in the first instance jurisdiction, as business law matters. There are also, in the first instance jurisdiction, additional specialized trial courts in business and arbitration matters encompassing the districts outside the capital city called 1st Judicial Administrative Region for the greater São Paulo metropolitan area, 4th Judicial Administrative Region of Campinas, 6th Judicial Administrative Region of Ribeirao Preto, 7th Judicial Administrative Region of Santos, 8th Administrative Region of Sao Jose do Rio Preto, 9th Judicial Administrative Region of Sao Josè dos Campos, and 10th Judicial Administrative Region of Sorocaba. In addition, the São Paulo State Court has, in its Court of Appeals (appellate jurisdiction), specialized chambers for analyzing issues involving corporate (including intellectual property) and bankruptcy matters, with competencies as in the first instance business trial courts.
At the Federal Court of the 2nd Region, there are, in the instance jurisdiction, four federal trial courts specialized in industrial property, with jurisdiction to prosecute and decide cases filed against the INPI on such matters. These trial courts are located in the city of Rio de Janeiro, where the INPI is headquartered. In the appellate jurisdiction, there are specialized business chambers which adjudicate intellectual property issues, as well as criminal and social security matters.
Thus, in Brazil, the only specialized courts in intellectual property are the first and second instance jurisdiction in the São Paulo State Court, the Rio Grande de Sul Court at second instance, and first and appellate instance jurisdiction in the Regional Federal Court of the 2nd Region (Rio de Janeiro). However, there are no courts, either trial or appeal courts, in the state or regional federal courts with exclusive jurisdiction to address patent issues.
Figure 3.3 shows the judicial administration structure in Brazil.
Figure 3.3 The judicial administration structure in Brazil
3.3.3 Relationship between invalidity and infringement proceedings
Regarding the standing to sue to file lawsuits related to patent protection, it is necessary to understand what the main existing actions are – namely:
-
action for prohibition;
-
action for damages;
-
invention patent claim action;
-
action for patent nullity;
-
action for a writ of mandamus;
-
provisional remedies; and
-
criminal action, which is usually of the victim’s private initiative.
According to Humberto Theodoro Junior,36 in an action for prohibition, the holder of the industrial property right can discuss the possibility of imposing on a third party a prohibition regarding the holder’s privilege. Such a judgment prohibits the infringer from carrying out the particular act. The standing to sue belongs to the holder of the privilege, and the standing to be sued belongs to the infringer.
Also, according to Humberto Theodoro Junior,37 an action for damages can be filed by a patent holder, their successors or by a total or partial assignee. The standing to be sued belongs to the person who infringes the privilege, including against a partial assignee if the assignment is abused, and also to the assignor of the privilege if, after the assignment, the assignor uses the invention again.
A patent claim action can be filed by the inventor, with standing to sue, if someone usurps the inventor’s invention and patents it in their own name.38
An action for patent nullity can be filed by any person who has a legitimate interest: that is, anyone who is being harmed by the alleged improper patent. In this action, the INPI must appear as the defendant in the action; this is the only action involving patent law that is filed in the federal courts. An action for a writ of mandamus may also be filed in the federal courts: it is a procedural remedy of a constitutional nature, intended to obtain the immediate protection of a liquidated and certain individual right against any abuse or irregularity by the authority.
3.3.4 Judicial education on intellectual property
Judges, unlike the administrative agents who work at the INPI, do not have specific training in the field of intellectual property from the schools of judges – both as they enter the career and throughout it – except for the federal judges who are members of the Regional Federal Appellate Court of the 2nd Region. This court is a pioneer in the propagation of knowledge in the field of intellectual property, and its respective school, the School of Judges of the Regional Federal Court of the 2nd Region (Escola da Magistratura Regional Federal 2ª Região), which has a specific commission in the field of intellectual property,39 because the city of Rio de Janeiro is the home of the INPI’s headquarters and where, consequently, most of the actions for the annulment of patents and registrations granted by the INPI are concentrated.
In this way, to guarantee the scope of specialization, the São Paulo School of Judges (Escola Paulista da Magistratura) is making progress on the dissemination of knowledge in the field – even if, for now, sporadically and nonsystematically – such as through the seminar that was held in June 2021, titled “Contencioso Patentário no Judiciário – Análise e Aprimoramentos” (Patent Litigation in the Judiciary – Analysis and Improvements), and the Intellectual Property Expertise Course held from March to May 2022.
In addition, the importance of training a robust and qualified body of professionals has been identified. These professionals may be chosen by judges in patent disputes as experts to improve the management of cases. Consequently, two important initiatives that could be adopted by Brazilian courts were identified:
-
training courses to be constantly offered by schools of judges – some in collaboration with the INPI – for the improvement of experts; and
-
the preparation of a list of specialized professionals from which judges could choose during the evidentiary stage of the cases.
3.4 Patent invalidity
The law considers a patent null if it has been granted while violating legal provisions (Article 46 of the LPI). However, some have argued that this provision is too broad and endangers legal certainty because the failure to comply with formal or procedural requirements would also give rise to the nullity of the patent.40 A solution to the issue of generality arose from the Patent Law Treaty,41 a multilateral treaty adopted in Geneva in June 2000. Article 10 of the Patent Law Treaty forbids the invalidation of a patent for noncompliance with formal requirements if there is no fraud.42 Although Brazil is a signatory to the treaty, it has not yet ratified it internally, so the scope of Article 46 of the LPI is still applicable in Brazil.
As per the LPI, a patent can be invalidated either administratively or judicially. Articles 46–49 of the LPI govern the possibility of patent nullity. Given the intense judicialization of procedures in Brazil and the principle of nonnegation of judicial review, it is possible to resort to the judiciary to request the nullity in an action that may be filed by either the INPI or any interested party during the patent term,43 following the provisions of Article 56 of the LPI.44
Additionally, Article 56(1) and 56(2) determine, respectively, that nullity may be argued at any time as a matter of defense and that a judge may, preventively or incidentally, suspend the effects of the patent since the due procedural requirements are attended. According to Ramos, this provision seems to refer, obviously, to the general power of caution of the judge, which requires the presence of periculum in mora (danger of delay) and fumus boni iuris (plausibility).45 In this case, as already mentioned, the lawsuit must be filed before the federal courts. If the relief sought in the lawsuit is granted, the INPI is required to nullify the patent and make the appropriate official records regarding such an annulment46 in accordance with Article 57 of the LPI.47
Given the technical complexity involved in such lawsuits, Article 57(1) establishes a term of 60 days for the defendant to submit an answer. A judge may, throughout this action, choose to provisionally suspend the effects of the patent under the terms provided for in Article 300 of the CPC if this is requested by the plaintiff.48
At the end of the case, when the preliminary and priority issues provided for in Article 485 of the CPC49 have been overcome, “the patent may be declared null, if it has been granted in violation of any of the rules of the [LPI], such as the requirements of novelty and inventive step,” producing ex tunc (retroactive) effects, as shown above, and erga omnes (binding upon everyone) effects, given that this nullity produces effects from the filing of the patent application with the INPI.50
It is important to remember that, while actions for damages are filed before the state courts, patent nullity actions are filed before the federal courts because the INPI is an indispensable party. Something interesting happens when there is an incidental argument in an action for damages for patent infringement regarding a claim for its nullity. Theoretically, nullity can be argued as a defense, according to Article 56(1) of the LPI. However, superior courts have adopted the opinion that, due to the INPI’s personal jurisdiction, the connection between these actions cannot be recognized – only the relationship of external priority between the action for nullity and the action that discusses the infringement, thus suspending the latter, based on Article 313(V)(a) of the CPC.51 The STJ, in Special Appeal (Recurso Especial) No. 1,132,449/PR, recognized that a state court would lack jurisdiction to assess and judge the incidental claim of nullity presented by the defendant for defense in the acts of the infringement action, thus demanding its own action before the federal courts.52
Recently, however, the STJ presented a different opinion, recognizing the feasibility of incidental nullity for patents, which would generate inter partes effects:
although it is not possible to incidentally recognize the nullity of marks, the incidenter tantum examination of the nullity of patents and industrial designs is perfectly possible. This possibility comes from an express determination of law […] as a defense matter in infringement actions, over which the State Courts have jurisdiction. In such cases, INPI’s participation becomes unnecessary.53
Jurists’ opinions diverge on the procedural moment of recognition of external priority. Some have said that priority should be applied after the filing of the proceedings. Others have said that it should be applied only after the judgment on the merits of the priority legal proceedings in which state courts determine that the patent had been infringed because, if no infringement is found, there is no priority. Finally, some have argued that it should be recognized as soon as evidence of priority is presented.
3.5 Patent infringement
Patent infringement actions are governed by the CPC and are a common proceeding.
3.5.1 Infringement analysis
Patent infringement is analyzed by considering the scope of the claims, as established in the provisions of Article 41 of the LPI:
as a general basic rule for determining an infringement, one must verify whether the accused product or process has all the characteristics of a patent’s independent claims – or of one of them. This is because, strictly speaking, an independent claim is one that defines all the essential characteristics of the invention claimed; dependent claims define only optional characteristics of the invention. Although they do not limit the scope of the patent, dependent claims can be helpful in interpreting the terms of the independent claims to which they are subordinated. This is because dependent claims detail terms more clearly, whereas independent claims define them more broadly. Dependent claims may also help detect an infringement, i.e., after a product or process has been found to infringe any of the broad terms of an independent claim, one can verify whether the infringement also extends to the more specific terms of dependent claims. In such situations, infringements become more apparent.54
Infringement of a claim may occur directly (or literally) or by equivalence. Direct or literal infringement occurs when
each element of the infringing product coincides with the definition contained in the claim. […] In the direct infringement, the meaning or scope of a particular expression in the claim may need to be interpreted […]; however, once the expression has been interpreted and its extension has been established, correspondence with the element of the infringing product is immediate.55
By contrast, an infringement by equivalence “is a form of non-literal infringement; it occurs when the element of the infringing product does not fall directly under the definition of the element claimed, but it constitutes a technical equivalent of the latter.”56
Regarding the infringement of a utility model patent, attempts to expand the scope of a claim beyond its literal meaning should be used carefully in addition to investigating the state of the art,57 because the protection of a claim is defined by the preamble and the characterizing part.
3.5.1.1 Direct patent infringement
The patent holder has more than just the right to own the patent (Article 6 of the LPI); they also have the right to prevent third parties, with or without consent, from producing, using, putting up for sale, selling or importing for these purposes a product subject to patent or a process or product obtained directly through a patented process (Article 42 of the LPI). Thus, legal protection encompasses both the product subject to the patent (Article 42(I) of the LPI) and the “process or product obtained directly through a patented process” (Article 42(II) of the LPI). It also protects both from others selling, buying, manufacturing, using, putting up for sale or importing a product and from others engaging in a process arising “directly” from a patented process.58 The expression “directly” may be interpreted in different ways. This divergence should be assessed by considering the possibility of the patent holder obtaining the appropriate compensation for the exploitation, examining whether undue economic exploitation by a third party has occurred and whether the solution is consistent with the purpose of ensuring legal protection.59 The misuse of patents constitutes a civil wrong liable to compensation.
Thus, Brazilian law gives a patent holder the power to prevent third parties from engaging in acts that infringe the right of ownership. Such power exists even if such acts have occurred independently, unless they fall under the cases of Articles 43 and 45 of the LPI, in which case they would be in accordance with Article 28(1) of the TRIPS Agreement.60 So, any of these activities listed in Article 42, when unauthorized, constitutes a direct infringement of the right of the patent holder.
The criminal aspect of patent infringement is somewhat distinct and is defined by Article 184 of the LPI:
It is a crime against the patented invention or utility model to:
I – export, sell, expose or put up for sale, stock, conceal, or receive, for economic purposes, a product whose manufacturing infringes a patent for invention or utility model, or a product obtained through a patented process; or
II – import a product protected by an invention patent or utility model patent, or a product obtained through a process patented in the country, for the purposes set out in the item above, and that has not been placed on the foreign market directly by the patent holder or with their consent.
Article 42(2) of the LPI clarifies that a process patent, referred to in Article 42(II), is infringed when the processor fails to prove that their product was obtained by a manufacturing process other than that protected by the patent. This rule reverses the burden of proof, placing it on the infringer.
Direct or literal infringement occurs when each element of the infringing product coincides with the definitions contained in the claim.61 In literal infringement, the meaning or scope of an expression in the claim may need to be interpreted; however, once the expression has been interpreted, and its extension has been established, correspondence with the infringing product is immediate.62
3.5.1.2 Indirect patent infringement
A patent holder may also prevent third parties from contributing to the practice of such infringing acts by others (Article 42(1) of the LPI).
The description of the criminal offense, contained in Article 185 of the LPI, is somewhat more limited: “To provide a component of a patented product, or material or equipment to carry out a patented process, provided that the final application of such component, material, or equipment necessarily entails the exploitation of the object of the patent. Penalty – imprisonment, from 1 (one) to 3 (three) months, or fine.”
Jurists believe that an extensive interpretation of the wording of Article 42(1) of the LPI could hold accountable anyone who sells common spare parts, which can be used for purposes unrelated to a patented invention. This could unduly favor the patent holder. For this reason, it has been argued that a more balanced interpretation would be that a person allegedly committing the indirect or contributory infringement induces someone else, at least partially, to commit some of the infringements listed in Article 42 of the LPI.63
3.5.1.3 Infringement by equivalence
Infringement by equivalence occurs when an element of a product does not fall directly under the definition of the element in the patent claim but instead constitutes a technical equivalent of it.64 Such equivalence may be direct – for the purpose of extending the scope of the terms of a claim – or inverse – for the purpose of restricting the scope of the claim to terms equivalent to those mentioned in the specifications.65 In this sense, Article 186 of the LPI describes the following: “The crimes mentioned in this Chapter [referring to Articles 183–186 of the LPI] are characterized even if the infringement does not reach all claims of the patent or is restricted to the use of means equivalent to the object of the patent.” Although providing for criminal wrongs, they also indicate civil wrongs.
According to jurists, although there are no positive rules, there are two limiting inferences from the finding that equivalence cannot be extended to an accused product that is within the state of the art, nor can it be extended to allow the patent holder to recover protection that they gave up during the processing of the patent application.66 Although the LPI does not provide for the application of process history, it is possible to support the possibility of its compliance given the principle that does not allow the venire contra factum proprium (acting in a contradictory manner) that arises from objective good faith.
The LPI does not establish criteria for interpreting claims by equivalence. However, jurists have suggested that claims should be interpreted considering the legal meaning of their terms, the specifications and additional information from the available state of the art, the history of processing, and the general meanings of the words in the claim in the technical field.67
3.5.1.4 The reverse doctrine of equivalents
The LPI does not expressly provide for the application of reverse equivalence. However, jurists have held that, when a restrictive interpretation is needed to avoid the determination of nullity of a patent, the patent holder may request this restrictive interpretation to obtain partial nullity.
3.5.1.5 Extraterritorial infringement
If an unauthorized third party seeks undue economic advantage over a patented invention, an infringement may be recognized, even if it occurred outside Brazilian territory.68
In the case of imports for patent exploitation and of imports provided for in Article 68(3) of the LPI, Article 68(4) of the LPI allows third-party imports of a product manufactured according to a process or product patent, as long as it has been placed on the market directly by the holder or with their consent.
3.5.2 Defenses
A third party may claim that they did not violate patent law. However, in this case, when it comes to the infringement of a process patent, the burden of proof is reversed (Article 42(2) of the LPI).
3.5.2.1 Absence of liability
For an accused infringer to avoid being held liable, it is possible to claim the provisions of Articles 43 and 45 of the LPI, which, by express legal definition, stipulate circumstances in which a patent is not infringed. Patent nullity may also be claimed, at any time, as a defense.
Article 43 of the LPI provides for cases in which a patent is not infringed. For example, acts committed privately and without commercial purposes by unauthorized third parties do not infringe a patent as long as they do not harm the patent holder’s economic interests (Article 43(I) of the LPI).
A person who exploited, in good faith, the subject matter of a patent in Brazil before the filing or priority date of a patent application is ensured the right to continue with such exploitation, without burden, as before (Article 45 of the LPI). This right is not ensured to a person who became aware of the patent’s subject matter by the disclosure made pursuant to Article 12 of the LPI, as long as the application has been filed within one year of the disclosure (Article 45(2) of the LPI). The right granted pursuant to this article may be assigned only to the business or company, or a company representative directly related to the exploitation of the patented object, by disposal or lease (Article 45(1) of the LPI).
3.5.2.2 Consent or license
Third parties may claim to have a license authorizing their use of the patent. This would exempt them from liability for alleged infringement.
3.5.2.3 First-sale (exhaustion) doctrine
The principle of the exhaustion of patent rights is provided for in Article 43(IV) of the LPI. Under this provision, a third party may also claim to have a product that has been manufactured according to a process or product patent and that has been placed on the domestic market directly by the patent holder or with their consent. Consent or placement on the market by the patent holder are conditions for the exhaustion of the patent holder’s right. Exhaustion refers to the product sold, not to the patent as a whole. However even if primary exploitation is not carried out by the patent holder, the acts of the secondary exploitation may still constitute an infringement.69
If there is more than one holder of the patent, it is necessary to check whether any of them had the right to place the product on the market or to grant a license. If so, this right is exhausted in relation to the others. Otherwise, there may be no exhaustion.
For patents relating to living matter, patent law is also not infringed if third parties use, circulate or sell a patented product that has been lawfully introduced into the market by the patent holder or license holder, provided that the patented product is not used to multiply or propagate the living matter for commercial purposes (Article 43(VI) of the LPI). Additionally, patent law is not infringed if third parties use the patented product as an initial source of variation or propagation to obtain other products without commercial purposes. Finally, there is no infringement for acts performed by unauthorized third parties, related to the protected invention and intended exclusively for the production of information, data and test results aimed at obtaining a trade license – in Brazil or in any other country – for the exploitation and sale of the patented product after expiration of the time limits set forth in Article 40 (Article 43(VII) of the LPI).
Article 43(IV) of the LPI provides for exhaustion only for products placed on the domestic market by the patent holder or with their consent. Therefore, holders may exercise their right to prevent the parallel importation if they import their product, even if the product is placed on the foreign market by the patent holder or with their consent.70
3.6 Judicial patent proceedings and case management
3.6.1 Venue, jurisdiction and case assignment rules
Whenever the INPI takes part in the case, which happens in patent nullity proceedings, the federal courts have absolute jurisdiction, intuito personae, which must be declared by the judge on their own initiative, under penalty of nullity of the proceedings. However, jurisdiction of the federal courts is not attracted if the patent nullity claim is merely incidental as a defense in an action where there is an allegation of patent infringement.
Regarding state courts’ jurisdiction to decide on cases of patent infringement, such cases must be assigned according to territorial jurisdiction. If there is specialization, as it is a matter of judicial organization, then it is a case of absolute jurisdiction. Where it is not a case of absolute jurisdiction, there is a possibility of choosing the venue to file the action. Such an option is limited to the provisions set forth by law – that is, the legal system may establish more than one legal venue for the processing of the same case.
The Brazilian legal system admits two types of jurisdiction: absolute and relative. The difference between them is based on the mandatory establishment of a certain court for the processing and trial of the case. In absolute jurisdiction, once the appropriate court is defined by the legal system, the case assigned to it cannot, under any circumstance, be processed and tried in another judicial unit other than that set forth by the law. The trial of a case by a court that has not been previously defined as appropriate for doing so by law necessarily implies nullity of the judgment, even if none of the parties contests this point in the case.
It should be noted that the procedural law imposes on the judge the duty to examine, on their own initiative, the case of absolute jurisdiction, pursuant to Article 64(1) of CPC. In addition, if the defendant challenges the jurisdiction and its nature, Article 64(2) also requires the judge to analyze this defense argument immediately, regardless of the stage of the case. Where a lack of absolute jurisdiction is found, the judge must order the case to be sent to the court of competent jurisdiction as defined by the law.
In the case of relative jurisdiction, although the law establishes, a priori, the court where the case must be processed, should the plaintiff file the case before another court, any processing by the latter does not imply nullity of the case or trial. Furthermore, the STJ has settled case law in the sense that a judge is prohibited from analyzing, by their own initiative, a dispute regarding the existence of relative lack of jurisdiction.71
This does not mean, however, that a party is free not to follow the legal provision regarding relative jurisdiction. A case remains permanently with the judge to whom the case was assigned only if the opposing party does not challenge it. However, this challenge cannot be presented at any time: Article 65 of the CPC determines that a challenge to relative jurisdiction must be presented in the answer. If the judge finds that their jurisdiction is not included among those provided by law, they must refer the case to the legally indicated judicial unit. Even if a case is filed before a court that lacks relative jurisdiction, there is no nullity if the issue is not expressly contested (perpetuatio jurisdicionis).
This system of absolute and relative jurisdiction is also applicable to urgent reliefs and has consequences for the court’s definition of the definitive proceedings (i.e., prevention).
After defining the jurisdiction of the federal and state courts and for nullity and patent infringement cases, it is necessary to then verify which court is competent. To do so, the criteria established in Articles 42–53 of the CPC must be observed. Jurisdiction is determined at the time of filing or assignment of the complaint, and subsequent changes in the factual or legal status that may occur are irrelevant, except when they suppress the judicial body or change the absolute jurisdiction (Article 43 of the CPC). Subject to the provisions of the Federal Constitution and the CPC, the court with jurisdiction over the case is defined based on the rules of judicial organization.
For cases based on personal rights, the court with jurisdiction is defined as the court located in the jurisdiction of the defendant’s domicile (Article 46 of the CPC). If there is more than one domicile, the defendant can be sued in any of them. If two or more defendants have different domiciles, they can be sued in any of their venues at the plaintiff’s choice (Article 46(2) of the CPC). Where the defendant does not have a domicile or residence in Brazil, the case must be filed in the venue of the plaintiff’s domicile, and, if the plaintiff also resides outside Brazil, the case can be filed in any venue (Article 46(3) of the CPC). When a case addresses damages, Article 53(IV) of the CPC defines the court with jurisdiction as the venue of the place of the act or fact related to the action.
An interesting peculiarity regarding the defense of defendants and the Brazilian judicial organization is that it is possible to claim the nullity of the patent incidentally in an action for damages or for the declaration of non-infringement (Article 56(1) of the LPI), although the nullity action is processed at the federal level (Article 57 of the LPI), and the other actions are processed at the state level.
It is possible for actions for annulment and for damages to be processed simultaneously. In this scenario, the judge of the action for damages may recognize the external priority of the former over the latter, suspending the progress of the latter (Article 313(V) of the CPC). In this sense, “[e]xternal priority is characterized if there is a pending lawsuit, in a case extrinsic to the present one, in which the nullity of the patents on which the main subject matter of this action is based, even if the appellant is not a party to the cases.”72
Recently, there has been a change in the case law of the STJ. Previously, it did not allow state courts to analyze the nullity of patents, even incidentally,73 but now it does:
although the incidental recognition of the nullity of trademarks is not possible, the incident tantum (incidental) examination of the nullity of patents and industrial designs is perfectly possible; this possibility results from the express determination under the law […] as a matter of defense in infringement actions, within the jurisdiction of the State Courts; in these cases, INPI’s participation is waived.74
This change in the STJ’s understanding raises questions that still need time to be debated by the Brazilian case law – namely, is it possible for the evidence produced in state courts to be presented in federal courts? Does one action suspend the other? Is it possible for the evidence to be produced in judicial cooperation, and what does the CPC say about it? As this is a recent change, there are yet no answers to these questions.
3.6.1.1 Interaction with other types of cases
Brazilian law admits the possibility of the joinder of two distinct actions upon the occurrence of a “connection” (“continência”). Under the terms of Article 55 of the CPC, two or more actions are considered connected when they have a common request or cause of action. Cases that could imply a risk of rendering conflicting or contradictory decisions if decided separately, even without any connection between them, may also be brought together to be decided jointly. However, to allow the joinder of the cases, it is essential that none of them have yet been decided.
Cases may also be considered connected and can therefore be joined when there is an identity as to the parties and to the cause of action, but the relief sought in one, being broader, embraces the relief sought in the other cases (Article 56 of the CPC).
The joinder of the actions filed separately takes place in the court that obtained jurisdiction by prevention, in which they will be decided simultaneously (Article 58 of the CPC). In this context, the filing or assignment of the oldest complaint to the court is considered to be obtaining prevention (Article 59 of the CPC).
As for patent nullity actions and actions for damages, although there may be a connection between these actions, it is not possible to join these cases due to the absolute jurisdiction of the federal and the state courts, respectively. In this case, the state court with jurisdiction over the action for damages may determine its suspension if it understands that there is an external priority.
Pursuant to Article 313(V)(a)–(b) of the CPC, a case is suspended when the judgment on its merits (a) depends on the judgment of another case or the declaration of the existence or nonexistence of a legal relationship that constitutes the main subject matter of another pending case, or (b) needs to be rendered only after the verification of a certain fact or the production of certain evidence as requested by another court. During such a suspension, it is forbidden to practice any procedural act; nonetheless, the judge may order the execution of urgent acts to avoid irreparable damage (Article 314 of the CPC).
It is possible to suspend civil proceedings, at the discretion of the civil judge, if the entertainment of the merits depends on verification of the existence of a criminal offense (Article 315 of the CPC). If the criminal action is not filed within three months of the notification of the suspension, the effect of the latter ceases, and the civil judge is responsible for examining the priority issue incidentally (Article 315(1) of the CPC). If the criminal action is filed, then the case is suspended for a maximum of one year, at the end of which the civil judge will be responsible for examining the priority issue incidentally (Article 315(2) of the CPC).
3.6.1.2 Bankruptcy
Article 6 of Law No. 11,101, of February 9, 2005 (a law regulating bankruptcy and court-supervised reorganization in Brazil),75 provides that a declaration of bankruptcy or the granting of a court-supervised reorganization procedure does not affect the processing of actions that demand illiquid amounts or that request a declaration of nullity. The illiquid actions continue to be conducted by the judge of the case, to whom they would have been assigned had there been no bankruptcy, considering ordinary rules and assignment of jurisdiction. Once the sentencing of a bankrupt company for patent infringement is determined, the creditor must file a proof of claim within the scope of the bankruptcy procedure.
3.6.2 Statements of case
In Brazil, the delimitation of a dispute is defined in the procedural system by the complaint, the answer or even the counterclaims. Equally, there is no provision in Brazilian law for an evidentiary or construction stage by the parties to the claim prior to the submission of the case to the judge. For a judge to be able to conduct a dispute, there must be a presentation of the theory and the legal claim (Article 2 of the CPC).
3.6.2.1 Complaint
Brazilian law determines that the requests that one intends to make before another party must be made immediately in a procedural document called “complaint,” which initiates the lawsuit before a judge. According to express legal determination, the legal theories, presentation of the factual circumstances and existing documentary evidence must be indicated at the first opportunity in which the party is to make a statement in the case record (i.e., at the initial moment, for the plaintiff; at the time of presentation of the defense, for the defendant). Requests before the other party delimit the judge’s scope of cognizance, which will be further delimited after the answer is presented. This is because the judge cannot, under penalty of nullity, decide neither more nor less nor different from what was requested (Article 141 of the CPC).76
Holders of patent registrations, licenses and preference requests have standing to sue before the judiciary. With respect to the documents that must be attached to the complaint for such entities, the following are mandatory: power of attorney, articles of incorporation, proof of payment of costs, power of attorney of the foreign interested party (and valid in Brazil), proof of the security deposit (when required). Besides these, essential documents for verifying the standing of the parties include letters patent, licenses, registrations, receipts of priority requests before the INPI.
Thus, there is no preparatory phase, prior to the filing of an action, in which the parties may have the opportunity to present evidence and theories (Article 347 of the CPC). Instead, this dialogue between the parties, in Brazilian law, only occurs after the action is filed, in a procedure conducted by a judge, the rules of which are provided for in law and which largely, given the public nature of procedural law rules, cannot be changed by the parties or by the judge, under penalty of nullity.
The law provides that, after the initial request has been made, the legal provisions that allow its change are restricted. After the initial presentation, the plaintiff can change the request or cause of action until the service of process, without the defendant’s consent. After the service of process, the plaintiff can still make such changes until the pre-trial order, though, in this case, it requires the defendant’s consent (Article 329 of the CPC). After the pre-trial order, the plaintiff can no longer change the request. Conversely, the defendant has the burden of the specific objection.
Thus, it is reasonable to state that all legal theories and all important facts must be mentioned in the complaint or answer, upon express legal imposition. The plaintiff may also, in view of defendant’s defense, present a new statement, rebutting the clarifications provided, after which the case will be considered by the court. The defendant may present, in addition to the defense, a request against the plaintiff, in which case the latter must subsequently present a defense. This request against the plaintiff can be done in the same case, provided that there is no procedural incompatibility.
Before the pre-trial order, the judge will determine that the parties, in view of the statements made and the documentary evidence produced in this first stage of the process, present requests for evidence. After such a statement, the judge assigns the burden of proof between the parties and analyzes the possible occurrence of nullity defects to remedy them, if possible, and to define the disputed points between the parties, as well as the facts and rights.
There is, therefore, the presentation of the initial request, accompanied by the presentation of the legal theories and of the facts (i.e., the cause of action), as well as the request itself (Article 319 of the CPC). This must also contain the documents that already exist and are necessary for the cognizance of the action (Articles 320 and 434 of the CPC).
Exceptionally, a judge may admit the subsequent presentation of documents: in cases of Article 435 of the CPC and of court authorization for additional documentary evidence and complementation during expert analysis (Article 473(3) of the CPC).
3.6.2.2 Answer
The defendant, in their answer, has the burden of objecting all aspects of what was alleged in the complaint, under penalty of preclusion (Articles 335–342 of the CPC). That is, the defendant does not have another opportunity in the case to make such objections (Article 336 of the CPC). Additionally, facts alleged by the plaintiff and not objected by the defendant are considered true (Article 341 of the CPC).
Therefore, a failure to present a defense has two consequences: the loss of the burden of objection and the assumption that the facts presented by the plaintiff are undisputed. However, procedural defenses may be alleged, such as lack of jurisdiction and parallel litigation; an allegation of connection, suspension or priority; an allegation of an arbitration agreement or the plaintiff’s lack of standing; and other preliminary matters. The merits and scope of the complaint may also be objected to.
Unlike the complaint, however, the defense may be less exhaustive in explaining opposing points. This is because, in view of the dynamics of the burden of proof, it is, in theory, the plaintiff’s duty to detail what is necessary to explain how a given process, object, manufacturing or element has been violated by the defendant. In this case, if the defense is limited to objecting the occurrence of these facts, there is no need for further detail, although it is recommended that the defendant has their own structure to present its opposition to the allegation. Conversely, if the defense results in the presentation of facts that “modify, extinguish or prevent” the plaintiff’s rights – that is, facts that change the dynamics of the narrative exposed in the complaint – the defendant is subject to the same standard of reasoning, including the attribution of the burden of proof, pursuant to Article 373 of the CPC.
It is possible to establish joinders of defendants due to a multiplicity of parties responsible for the undue exploitation of the same patent (Article 113 of the CPC).
3.6.2.3 Counterclaim
During the term for the answer, which is 15 business days (Article 335 of the CPC), the defendant may also, if it is in their interest, make their own requests against the plaintiff (Article 343 of the CPC). The defendant can present these requests regardless of whether they present an answer (Article 343(6) of the CPC). In theory, such requests must be made and articulated as if they were a separate case against the plaintiff. However, the procedural legislation allows these requests to be made during the case filed by the plaintiff (Article 343(6) of the CPC).
It is required of counterclaims that the request be connected with the main action or with the ground of the defense. It must also comply with the assumptions of the complaint (because they have the nature of a request) and requires that the plaintiff has standing to be sued by the defendant, though it is possible, however, for a third party to also act as the defendant in the counterclaim (Article 343(3) of the CPC).
After the counterclaim is filed, the plaintiff is summoned, by means of their attorney, to file an answer within 15 days. The withdrawal of the main action or the occurrence of an extinguishing cause that prevents the examination of its merits does not prevent the continuation of the counterclaim proceeding (Article 343(2) of the CPC).
3.6.3 Case management
In the ordinary procedure, which is applied to civil lawsuits filed in accordance with the LPI provisions, there is a provision for a prior conciliation hearing before the presentation of the answer (Article 334 of the CPC). However, although the wording of the CPC suggests that this hearing is mandatory, it is not carried out in many cases.
Thus, in Brazilian law, the plaintiff has the autonomy to make a request as they wish, and the defendant has the burden of questioning it, in view of the principle of preclusion. The parties also have a duty to act in good faith and to cooperate (Articles 5–6 of the CPC). These factors guide the case management that can be performed by the judge, which is based on the powers granted to them by the CPC:
The judge will conduct the case according to the provisions of this Code, being responsible for:
I – ensuring the parties equal treatment;
II – ensuring the reasonable duration of the case;
III – preventing or repressing any act contrary to the dignity of justice and rejecting merely delaying requests;
IV – determining all inductive, coercive, mandatory or subrogatory measures necessary to ensure compliance with a court order, including in cases in which the subject matter is a monetary obligation;
V – promoting, at any time, the resolution of the dispute by the parties themselves, preferably with the aid of court conciliators and mediators;
VI – extending procedural terms and changing the order of production of evidence, adjusting them to the needs of the conflict so as to grant greater effectiveness to the protection of the right;
VII – exercising police power, requesting, when necessary, police force, in addition to the internal security of the courts and venues;
VIII – ordering, at any time, the personal presence of the parties to question them about the facts of the case, in which case the confession penalty will not apply;
IX – determining the compliance with procedural requirements and the resolution of other procedural defects;
X – when facing several repeated individual claims, notifying the Public Prosecutor’s Office, the Public Defender’s Office, and, as far as possible, the other legal entities referred to in Article 5 of Law No. 7,347, of July 24, 1985, and Article 82 of Law No. 8,078, of September 11, 1990, so that, if applicable, they may promote the filing of the respective class action.
Sole Paragraph. The extension of terms provided for in item VI can only be determined before the regular term is ended. (Article 139 of the CPC)
Considering the legal powers granted to the judge, it is possible to identify the following case management tools that are at the judges’ disposal:
-
referral of the case to conciliation or mediation;
-
pre-trial order;
-
trial hearing;
-
flexibility of procedures;
-
scheduling of procedural acts and terms (Article 191 of the CPC);
-
extension of dilatory terms;
-
change in the order in which evidence is to be produced;
-
use of expert evidence, the judge being able to use the traditional model, informal expert evidence or out-of-court expert evidence; and
-
procedural legal transactions (Article 190 of the CPC).
The Brazilian civil procedure adopts an eclectic theory of the right of action. Thus, the action itself must be understood as a right to take a certain dispute to the judiciary, which analyzes it upon compliance with certain conditions (i.e., the interest in the action and legal standing). The lack of such compliance imposes the dismissal of the case without prejudice (allowing the filing of a new lawsuit upon rectification of the defect). For part of the Brazilian judiciary, when the analysis of these conditions depends on evidence to be produced during the case, there is no analysis of conditions per se but of the merits themselves, which affect the possibility of bringing a new claim. Conversely, procedural interest is defined based on adequacy and necessity. Procedural adequacy may be limited when an administrative proceeding is pending, especially with regard to the designation of coauthorship of the invention, because in those situations the necessity of a judicial claim is unclear.
Therefore, considering the regulation of procedure in Brazilian legislation, a party is compelled to allege all possible issues – either in the complaint or in the answer – to avoid the risk of preclusion. Furthermore, as this exposition of legal theory and evidence is already made within the scope of the court case, subjecting the losing party to the payment of procedural costs and expenses, it can be observed that settlements are infrequent in the initial phase of the trial, when it is before the lower court.
After the parties have expressed their opinion, the organization of the case is then made by a judge. In addition to verifying whether there are procedural defects for remediation, the judge may verify the possibility of judging the case as found without additional evidence, partially judging the case or determining the evidence to be produced (Article 357 of the CPC). To adopt the best possible direction for the case, the judge must, therefore, consider the limits that are provided for in law – namely:
-
the limit of disputed issues between the parties that were defined based on their previous statements in the case (complaint, answer and reply or, occasionally, a procedural legal transaction between them relating to this topic). It is important for the judge to consider the limits defined by the parties for the cognizance of the disputed issue, since the judge’s performance beyond, more or less than what was requested will be considered irregular (Article 141 of the CPC); and
-
the limit defined in law for the freedom to act, since, in Brazilian law, there are formal issues that cannot be changed even upon an agreement between the parties or upon determination of the court, under penalty of nullity of the procedure.
Although there is no legal definition of absolute and relative nullities, jurists have agreed that the former must be acknowledged at the judge’s own initiative and cannot be remedied (see Article 278 of the CPC), while the latter can be validated, if not mentioned, and if, in any other way, they achieve the intended purpose (see Articles 276–277 of the CPC). This way, for example, a judge cannot rule out the action of the Public Prosecutor’s Office, whose function is to protect the unable, under penalty of nullity. Defects in the service of process are also not validated unless the party spontaneously makes a statement in the case record.
With regard to the procedure itself, some issues have already been predefined in law: for example, the terms for defense, the assignment of the burden of proof, the hypotheses of procedural preclusions and the assignment of jurisdiction, which can only be changed by the parties or by the judge if there is an express provision, as will be seen below.
To assign the burden of proof, the judge must delimit the issues of law and fact that are the subject matter of the dispute; assign the burden of proof between the parties; determine the evidence that is to be produced (Article 357 of the CPC) – granting or not the request of the parties in this regard; and, as the case may be, designating a trial hearing. The law provides for a general rule on the assignment of the procedural burden of producing evidence. Article 373 of the CPC clearly assigns the burden of proof between the parties:
The burden of proof is incumbent upon:
I– plaintiff, as to the fact constituting his/her right;
II– defendant, as to the existence of a fact that prevents, modifies, or extinguishes plaintiff’s right.
Paragraph 1. In the cases provided for in law or in view of peculiarities of the case related to the impossibility or excessive difficulty in fulfilling the charge under the terms of the head provision or the greater ease of obtaining proof to the contrary, the judge may assign the burden of proof in a different manner, provided that the judge does so by means of a reasoned decision, in which case the judge must give the party the opportunity to claim the discharge of the burden assigned to it.
Paragraph 2. The decision provided for in Paragraph 1 of this article cannot generate a situation in which the discharge of the burden by the party is impossible or excessively difficult.
Paragraph 3. The different assignment of the burden of proof may also occur upon agreement between the parties, except when:
I– it falls on the party’s unwaivable right;
II– it makes it excessively difficult for a party to exercise the right. Paragraph 4. The agreement referred to in Paragraph 3 may be entered into before or during the case.
Regarding the plaintiff’s procedural burden, the CPC establishes the need for a precise definition of the cause of action and, above all, of the request, since both will limit the scope of the judge’s actions.
This general rule on the assignment of the burden of proof is strict, but it may be waived by the judge in specific cases. The judge cannot make exceptions to the general rule on the assignment of the burden of producing proof if the discharge of the party is impossible or excessively difficult.
If the issues are very complex, the judge may schedule a cooperative pre-trial hearing so that the parties can clarify their allegations and contribute to the definition of the disputed points and the assignment of the burden of proof, which always remains under the responsibility of the judge (Article 357(3) of the CPC). The parties may also, by mutual agreement, present to the judge the delimitation of the disputed matters of fact and of law (Article 357(2) of the CPC).
If the judge determines the production of expert evidence, the judge must, as far as possible, immediately present a procedural schedule for its realization (Article 357(8) of the CPC) and also a possible trial hearing for the hearing of witnesses.
It is also necessary to state that a judge cannot render decisions without having given the opposing party an opportunity to express its opinion, even though the judge may decide at their own initiative, except in exceptional cases, such as those of interlocutory relief and relief based on evidence (Articles 9–10 of the CPC).
As a rule, procedural terms are defined by law. The term for filing and objecting appeals is considered a rule of public law, as it is directly related to the exercise of the constitutional guarantee of adversarial procedure and of the opportunity to be heard, which cannot be changed by the judge. The judge can only extend – not reduce – secondary terms of the procedure, such as the presentation of documents, the indication of the list of witnesses and the statements on documents, among others (Article 139(VI) of the CPC).
For cases that admit resolution by the parties themselves, the CPC allows the parties to stipulate changes to the procedural timelines to adjust them to the specificities of the case and to agree on the procedural burdens, powers, rights and duties before or during the case (Article 190 of the CPC). In this case, the judge, at their initiative or at the request of the opposing party, controls the validity of such agreements, refusing their application only in cases of nullity, abusive insertion in an adhesion contract or where any party is in a manifest situation of vulnerability (Article 190(1) of the CPC). The scheduling was an innovation of the CPC/2015, not allowed in the CPC/73.
It is also possible for the parties, together with the judge, to set a calendar for the practice of procedural acts, when applicable (Article 191 of the CPC). Such a calendar is binding upon the parties and the judge, provided that the terms therein are only modified in exceptional cases and if duly justified (Article 191(1) of the CPC). The parties need not be notified to perform a procedural act or to hold a hearing when the dates have been designated in such a calendar (Article 191(2) of the CPC).
In the absence of any specific provision by the parties, by mutual agreement and considered valid by the judge, it is common (though not a rule) for many judges, after the complaint and answer, to grant a common term for the parties to reiterate their requests for evidence, specifying and justifying their need in light of the theories presented during the course of the case. Although a common practice, this expectation should not replace the ’parties’ precaution of submitting, in the complaint or answer, an express request for evidence. This is because only an express request for evidence may be the basis for a possible appeal seeking the annulment of a trial due to the denial of the opportunity to be heard.
With respect to requests for the production of evidence, or in the absence thereof, the judge proceeds with the pre-trial order, assigning the burden of proof according to the general rule in Article 373 of the CPC, considering, occasionally, the terms of the procedural agreement entered into between the parties (Article 190 of the CPC). It is also possible for the burden of proof to be reallocated in the course of the case upon a reasoned decision of the judge (Article 373(1) of the CPC). Note that this reallocation can occur either upon request or by a decision of the judge at their own initiative. It is worth noting that the special industrial property legislation, the LPI, does not have specific standards for proof, so the general rule of Article 373 of the CPC applies.
The pre-trial order and organization of a case occur by means of the judge’s decision. This decision marks the end of the so-called pleading stage. This means that, as of this decision, it is no longer possible to change the facts and the requests presented. It is in this decision that the judge determines the removal of pending procedural issues, determining their correction when applicable, and establishes the factual and legal disputed points that will be taken to trial. The requests for evidence are also analyzed in this decision.
Exceptionally, a judge may analyze the requests for evidence separately when the judge understands that several pieces of requested evidence are related with respect to priority. That is, if the production of a piece of evidence may fully define the outcome of the case, the judge may order the production of this evidence and, only after it is produced, verify if it is still necessary to produce evidence related to subsidiary issues.
In the Brazilian system, it is exclusively incumbent upon the judge to define which points are accepted as the subject matter of the evidentiary stage. There is no legal rule or case law that limits the points to be heard. In practice, judges tend to establish only factual points because, in theory, it is not necessary for the judge to follow only the legal theories presented by the parties. Exceptionally, however, judges may choose to define disputed legal points when they believe that they are dealing with matters complex or unusual in the daily life of the court. It is important to point out that the judge’s nonacceptance of certain points for the analysis of the dispute may be subject to objection by the parties.
Exceptionally, the presentation of the disputed points may be performed in a hearing specially designated for this purpose. This possibility is provided for in law (Article 357(3) of the CPC). However, such a hearing is not a necessary step in the procedure, and even upon request, the judge may refuse to hold one. Conversely, considering the complexity of some cases involving patents, such hearings may be an important tool for rationalizing the case, provided that the interested party does not disregard this possibility. This is because, at the specially designated hearing, it is possible to present the judicial treatment and the possibility of acts to be performed at the hearing: the presentation of a report, approval of a procedural agreement, mutual definition of the disputed points, definition of the limits of expert analysis, presentation of video material and so on.
3.6.4 Summary proceedings
Lawsuits involving patents are all governed by the ordinary procedure; summary proceedings do not apply to such matters (Article 318 of the CPC). If a judgment can be rendered solely based on documentary evidence presented by the parties in the complaint or defense, then it is possible for the judge to render such a decision pursuant to the case record at the moment, without the need for the production of additional evidence.
3.6.5 Evidence
3.6.5.1 Expert evidence
A major challenge to be faced by cases involving patent law is the production of expert evidence because, as a rule, they are complex and require professionals with specialized knowledge. It is necessary to note that, although expert evidence is important – because it is a technical opinion that contributes to the assessment of a potential infringement of patent law – it does not bind the judge. This is because the principle in Brazilian law is that a judge has exclusive jurisdiction to apply the law after examining the facts alleged and the evidence produced.
As a rule, the expert is appointed by the judge (Article 465 of the CPC). Nevertheless, it is possible for parties to present, by mutual agreement, another expert they wish to analyze the case. In addition to the official expert, parties are entitled to appoint technical assistants, who will be allowed to follow up on the steps taken by the expert. In case of a complex expert analysis that covers more than one area of specialized knowledge, the judge may appoint more than one expert, and the party may appoint more than one technical assistant (Article 475 of the CPC). Experts must be registered with each court’s system.
Expert evidence comprises an examination, inspection or evaluation but is rejected by the judge if the evidence of the fact does not depend on the special knowledge of a technician, if it is unnecessary in view of other evidence produced, or if verification of the evidence is impossible.
The expert must ensure that the technical assistants of the parties have access to and follow up on the measures and examinations that the expert carries out, provided that the assistants are previously notified of the acts. The parties will be notified of the date and place designated by the judge or indicated by the expert to start the production of evidence.
The expert may be replaced if they lack technical or scientific knowledge or if, for no legitimate reason, they fail to comply with the assignment within the term they were granted. The expert and the technical assistants must deliver the report and opinions, respectively, within a period set by the judge.
After the expert is appointed, the parties must present their questions to the expert. These items are answered by the expert together with the disputed points established by the judge in the pre-trial order. This is the moment when the party must go deep in attributing the technical details about the kind of patent infringement.
Parties may also, within 15 days from the notice of the order appointing the expert, argue for the refusal of the expert due to a conflict of interest or disqualification and submit questions. They may present additional questions during the measure, which may be answered by the expert in advance or at the trial hearing. The judge has a duty to dismiss impertinent questions and put forward questions that the judge deems necessary to clarify the case (Article 470 of the CPC).
There is no legal limitation to the number of questions; however, the opposing party may object to questions that are not covered by the disputed points established in the pre-trial order or that go beyond the limits of the expert evidence also defined by the judge. Since the judge may divide the production of evidence, it is possible for questions related to the part postponed to a subsequent examination to be rejected, without prejudice to resubmission, if a new expert examination is granted on that part of the evidence.
The expert is prohibited from exceeding the limits of their designation and from issuing personal opinions that exceed the technical or scientific examination of the subject matter of the expert analysis. Their report must contain the following:
I – the exposition of the subject matter of the expert analysis;
II – the technical or scientific analysis carried out by the expert;
III– the indication of the method used, clarifying it and demonstrating that it is predominantly accepted by specialists in the field of knowledge from which it originated; [and]
IV– the conclusive answer to all the questions presented by the judge, the parties, and the Public Prosecutor’s Office. (Article 473 of the CPC)
The expert must file a report in court within the term set by the judge and at least 20 days before the trial hearing. The parties can be summoned, if they wish, to express their opinion on the expert’s report within a common term of 15 days, provided that the technical assistant of each party may, within the same term, present their respective opinions.
The expert of the court has the duty to clarify, within 15 days, any point on which there is disagreement or doubt by either party, by the judge, by the Public Prosecutor’s Office or in the opinion of the technical assistant of a party. If further clarification is still necessary, a party can request the judge to summon the expert or technical assistant to attend the trial hearing, making, at that moment, the questions in the form of requirements. If a matter is not sufficiently clarified, the judge will determine, at their own initiative or at the request of a party, the carrying out of new expert analysis.
Finally, the Brazilian system also admits a simplified model of technical evidence consisting of the presentation of an expert opinion. In this kind of evidence, the expert does not focus on a specific factual dispute. Instead, the purpose is only to solve technical doubts – based on the state of the art and on specialized literature – that will help the judge understand and decide the case. As it is a simplified model, it can be used only in specific cases, at the judge’s discretion, enabling cost reduction.
3.6.5.2 Testimonial evidence
The convenience of producing testimonial evidence is analyzed by the judge at the moment of the pre-trial order, assigning procedural burdens. As a rule, it is incumbent upon the parties to request the production of testimonial evidence and justify its need. It is possible, however, that even without a request by the parties, the judge determines at their own initiative that it is necessary to carry it out.
A list of witnesses is to be presented at least prior to the trial hearing. Procedural legislation provides for limits on the maximum number of witnesses allowed (Articles 357 (6)–(7), 450–463 of the CPC).
Questions are asked by the parties directly to the witness, starting with the party that called the witness. The judge will disallow questions that may induce the answer, that are not related to the matters of fact of the subject matter of the evidentiary stage, or that imply a repetition of another question already answered (Article 459 of the CPC). The judge may question the witness either before or after the inquiry made by the parties (Article 459(1) of the CPC).
3.6.6 Confidentiality
Intellectual property cases are, in principle, public. The interested party is responsible for requesting the granting of confidentiality in the case, which is at the discretion of the judge, who bases their decision on the provisions of Article 189 of the CPC, according to which
[p]rocedural acts are public, however, the following cases are processed closed to the public:
I – when the public or social interest so requires;
II – if the case concerns marriage, separation, divorce, steady union, filiation, support, and custody of children and adolescents;
III – cases containing data protected by the constitutional right to privacy; [and]
IV – cases that concern arbitration, including on compliance with the arbitration clause, provided that the confidentiality stipulated in the arbitration is evidenced before the court.
Paragraph 1. The right to consult the case record that is being processed closed to the public and to request certificates of their acts is restricted to the parties and their attorneys-in-fact.
Paragraph 2. The third party who demonstrates a legal interest may request from the judge a certificate of the judgment, as well as of the inventory and sharing resulting from a divorce or separation.
A request for closing the proceedings to the public must be accompanied by the grounds that justify its granting. The decision that considers this request is subject to an interlocutory appeal.
During search and seizure in a crime against a process patent, the court officer will be accompanied by an expert, who preliminarily verifies the existence of the illicit act, provided that the judge may order the seizure of products obtained by the infringing party by means of the patented process.
Article 206 of the LPI provides that, in the event of disclosure in court – for the defense of the interests of any party – of information that is characterized as confidential (whether industrial or commercial secrets), the judge must determine that the case proceeds closed to the public. In this situation, the use of such information by the other party for other purposes is also prohibited.
3.6.7 Alternative dispute resolution
Although the ordinary procedure provides for a conciliation or mediation hearing soon after the filing of the complaint (Article 334 of the CPC), a judge may adopt the use of alternative methods of conciliation at any time (Article 3 of the CPC). It is even possible to hold a conciliation phase before the procedure at the parties’ discretion. The agreement entered into, approved by a judge, has the effect of an instrument enforceable in court.
Mediation is governed by Law No. 13,140, of June 26, 2015,77 and consists of a technical activity exercised by an impartial third party without decision-making power who assists and encourages the parties to identify or develop mutually agreed solutions to the dispute. Mediation may be used in conflicts that involve waivable or unavailable rights that admit settlement.
The mediator is appointed by the court or chosen by the parties. A competent person, having graduated at least two years prior from a higher education course of an institution recognized by the Ministry of Education and who has been trained in a mediation school or institution recognized by the Brazilian National School for the Graduation and Development of Judges (Escola Nacional de Formação e Aperfeiçoamento de Magistrados) or by the courts, may act as a mediator, subject to the minimum requirements established by the National Council of Justice together with the Ministry of Justice (Article 11 of Law No. 13,140/15). The courts create and maintain updated registers of mediators who are qualified and authorized to act in court mediation (Article 12 of Law No. 13,140/15). The compensation paid to court mediators is set by the courts and borne by the parties (Article 13 of Law No. 13,140/15).
The law ensures the confidentiality of the procedure (Article 14 of Law No. 13,140/15). Additionally,
[a]ny and all information relating to the mediation procedure will be confidential with respect to third parties and may not be disclosed even in arbitration or court proceedings, unless the parties expressly decide otherwise or when its disclosure is required by law or necessary for compliance with the agreement reached by mediation.
Paragraph 1. The duty of confidentiality applies to the mediator, the parties, their representatives, lawyers, technical advisors and other persons of their confidence who have, directly or indirectly, participated in the mediation procedure, reaching:
I – statement, opinion, suggestion, promise, or proposal made by one party to the other in the search for an understanding on the conflict;
II – recognition of a fact by any of the parties during the mediation procedure;
III – statement of acceptance of a proposal for agreement presented by the mediator; [or]
IV – document prepared solely for the purposes of the mediation procedure.
Paragraph 2. The evidence presented in disagreement with these provisions will not be admitted in an arbitral or judicial proceedings. (Article 30 of Law No. 13,140/15)
The mediation procedure is closed with the drawing up of its final instrument, when an agreement is entered into or when new efforts to reach a mutual agreement are not justified, either by declaration of the mediator or by a statement of any of the parties (Article 20 of Law No. 13,140/15). The final instrument of mediation, in the event of an agreement, constitutes an instrument enforceable out of court and, when approved in court, becomes an instrument enforceable in court (Article 20(1) of Law No. 13,140/15).
3.7 Civil remedies
3.7.1 Injunction
In Brazilian law, in order to avoid urgent and potentially harmful situations (in many such cases, the main action cannot be filed), injunctive reliefs, regulated by Articles 300–311 of the CPC, are available. In the LPI, this is specifically provided for in Article 209(1), which authorizes the granting of an injunctive relief even before the service of process to the opposing party.
Injunctive relief is granted when there is evidence of the likelihood of the right and the danger of damage or risk to the useful outcome of the case (Article 300 of the CPC). For the granting of interlocutory relief, the judge may, depending on the case, require a security interest or personal guarantee for compensating the damage that the other party may suffer. The security interest or personal guarantee may be waived if the economically disadvantaged party is unable to offer it (Article 300(1) of the CPC). Interlocutory reliefs may be granted before the final decision or after prior justification (Article 300(2) of the CPC). They may seek to anticipate the content of the final claim, but, in this case, they can only be granted when the decision’s effects are reversible (Article 300(3) of the CPC).
Interlocutory relief may be provisional, in which case it intends to ensure the useful outcome of the case. The interlocutory relief can be effected by means of an attachment, sequestration, listing of property, registration of protest against the disposition of property, or any other suitable measure to ensure the right (Article 301 of the CPC).
Regardless of the redress for procedural damage, a party is liable for the damage that the effectiveness of the interlocutory relief causes to the other party if:
I – the judgment is unfavorable to them;
II – the party fails to provide the necessary means for the service of process to defendant within 5 (five) days once the interlocutory relief has been obtained in advance;
III – the effectiveness of the measure in any legal case is ceased; [or]
IV – the judge accepts the claim of preemption or limitation of plaintiff’s claim. (Article 302 of the CPC)
The interlocutory relief may be simultaneous to the filing of the action. This is an interlocutory relief requested in advance. In this case, the complaint may be limited to the request for an interlocutory relief and to the indication of the final injunction request, showing the dispute, the right being pursued, and the danger of damage or risk to the useful result of the case (Article 303 of the CPC). If an interlocutory relief is granted:
I – the plaintiff must amend the complaint, complementing the arguments, attaching new documents, and confirming the final injunction request within 15 (fifteen) days or a longer period set by the judge [under the penalty of termination of the case without prejudice (Article 303(2) of the CPC)];
II – the defendant will be served process and notified to attend the conciliation or mediation hearing [if the judge so determines]; [and]
III – if the dispute is not resolved by the parties themselves, the term for answer will [begin]. (Article 303 of the CPC)
The interlocutory relief requested in advance becomes final if the decision granting it is not appealed (Article 304 of the CPC). In this case, the case is terminated (Article 304(1) of the CPC). Either party may request the unfiling of the case record in which this measure was granted, in order to provide evidence to the complaint of the action (Article 304(4) of the CPC).
The right to review, change or invalidate an interlocutory relief requested in advance that was not questioned and that was terminated and filed terminates after two years, counted from the moment the decision terminating the case is disclosed (Article 304(5) of the CPC). The decision granting the relief is not res judicata. However, the stability of the respective effects is only removed by a decision that reviews, changes or invalidates it, rendered in an action brought by one of the parties (Article 304(6) of the CPC).
A provisional injunction may also be requested in advance, indicating the dispute and its grounds, the right being pursued, as well as the possible damage or risk to the useful outcome of the case (Article 305 of the CPC). In this case, the defendant is served process and given five days to answer the request and indicate the evidence they intend to produce (Article 306 of the CPC). If the request is not answered, the facts alleged by the plaintiff are considered accepted by the defendant as having truly occurred, in which case the judge will make a decision on the provisional injunction within five days (Article 307 of the CPC).
Once the provisional injunction has been effected, the main request must be made by the plaintiff within 30 days. In this case, it is presented in the same case record as that in which the request for the provisional injunction was made, regardless of the advance of new procedural costs (Article 308 of the CPC). However, the provisional injunction granted in advance ceases to be effective if:
I – the plaintiff does not make the main request within the legal term;
II – the injunction is not effected within 30 (thirty) days; [or]
III – the judge dismisses the main request made by the plaintiff or dismisses the case without prejudice. (Article 309 of the CPC)
The rejection of the request for provisional injunction does not prevent the party requesting it from making the main request, nor does it influence the judgment of the latter, unless the reason for the dismissal is the recognition of preemption or limitation (Article 310 of the CPC).
Finally, there is also the possibility of granting interlocutory relief based on evidence. This is governed by Article 311 of the CPC. Such relief is granted, regardless of the demonstration of the danger of damage or risk to the useful outcome of the case, when:
I – there is an abuse of the right of defense or obvious dilatory intentions by the party;
II – the allegations can be actually evidenced only through documents and there is a theory confirmed in the trial of repeated cases or in a binding precedent;
III – it is a claim for repossession based on adequate documentary evidence of the deposit contract, in which case the order of delivery of the object under custody will be decreed, under penalty of fine; [or]
IV – the complaint is accompanied by sufficient documentary evidence of the facts constituting the plaintiff’s right to which the defendant does not present opposing evidence capable of generating reasonable doubt.
Sole Paragraph. In the cases indicated in items II and III, the judge may decide in advance. (Article 311 of the CPC)
Since the grant of interlocutory relief – whether of a provisional or anticipatory nature – requires evidence of the plausibility of the alleged facts, the judge may anticipate the production of expert evidence if the judge fears that the grant of the request may result in the risk of irreversible damage.78
3.7.2 Damages
The right to damages refers to the right to compensation for the improper exploitation of a patent’s subject matter, including exploitation that occurred between the date of publication of the patent application and that of the grant of the patent. The patent holder whose right has been violated has the right to obtain compensation for the undue exploitation of their object (Article 44 of the LPI). If the infringer obtained, by any means, knowledge of the content of the application filed, prior to its publication, the period of undue exploitation is counted, for the purpose of compensation, from the date the exploitation began (Article 44(1) of the LPI). If the subject matter of the patent application refers to biological material, deposited according to Article 24(1) of the LPI, the right to compensation will be granted only when the biological material has become accessible to the public (Article 44(2) of the LPI). The right to obtain compensation for undue exploitation is limited to the content of the patent’s subject matter according to Article 41, even in relation to the period prior to the granting of the patent (Article 44(3) of the LPI).
An injured party may file civil actions that they consider applicable pursuant to the CPC. Damages are determined by the benefits that the injured party would have received if the infringement had not taken place (Article 208 of the LPI). Article 225 of the LPI allows five years for the action for damages in view of the loss to the industrial property right.
The injured party also has a right to compensation for losses and damage caused by acts of infringement of industrial property rights and acts of unfair competition not provided for in the LPI – acts that damage the reputation or business of others or that create confusion among commercial, industrial, or service establishments, or among products and services being traded (Article 209 of the LPI).
Jurists have indicated the main challenges to ascertaining patent infringements:79
-
a disregard for limitations in independent claims, in which the infringement is determined without observing the essential characteristics of the product or process under consideration and the existence of complete coincidence with the characteristics of the infringing product or process;
-
when analyzing the basic inventive idea, or the general principle upon which the invention is based, not considering how the invention is claimed – “it is not the idea underlying the invention that is subject to protection, but the way the inventor materialized this idea, as claimed in the patent”;80
-
product-to-product comparison – “the existence of coincidence between these products is utterly irrelevant, since the holder’s product may correspond to only one of the possible modalities of invention as claimed or even not correspond at all”;81
-
the infringement of dependent claims – “[t]he distortion here lies in trying to assign dependent claims the same function of an independent claim by completely disregarding the limitations imposed by dependence”;82
-
the protection of the inventive function – “[a]nother example of undue extrapolation of the scope of a claim lies in the notion that the patent protects the function performed by the invention, regardless of the restrictions imposed by the elements of the claim”;83
-
the dependence on patents – “there is a common misconception that obtaining a patent grants its holder the unconditional right to exploit the patented invention. Of course, the fundamental right granted by the patent is not a right provided for in law, but rather the right to exclude third parties from using its subject matter”;84 and
-
the characterizing part of the claims – “[a]nother common error is believing that, as the characterizing part of the claims defines the characteristics of the invention that are new to the state of the art, it is precisely this characterizing part that determines the protection granted by the patent. […] We reiterate that the scope of a claim is determined by the sum of the characteristics defined before and after the expression ‘characterized by.”’85
3.7.2.1 Compensatory damages
Articles 208–209 of the LPI provide for the possibility of full compensation for damage suffered, including property damage and loss of profits. Additionally, Article 207 provides that the injured party may file any civil action they deem necessary. Damages, however, are not restricted to the cases of Articles 208–209 because the LPI assures a patent holder all the rights arising from civil legislation. Thus, Brazilian jurists and case law also recognize the possibility of claiming damages for pain and suffering. Pain and suffering are in re ipsa, and their compensation must reflect “both the punitive function in relation to the agent and the compensatory function in relation to the victim.”86 Therefore, according to Brazilian law, potential damages correspond to what was lost (i.e., emerging damage) and what was reasonably no longer gained (i.e., loss of profits), in addition to the possibility of compensation for pain and suffering, which are punitive in nature.
Article 208 of the LPI provides that the amount of damages is determined by the benefits that the injured party would have received had the infringement not taken place. Article 210 of the LPI, by contrast, stipulates that the loss of profits is determined by one of the following criteria – whichever is most favorable to the injured party:
I – the benefits that the injured party would have received had violation not taken place; or
II – the benefits that the infringing party received; or
III – the compensation that the infringing party would have paid to the holder of the right for the grant of a license legally allowing them to exploit the subject matter.
These two provisions must be interpreted jointly, and the difficulty of proof determines which of the Article 210 criteria will be chosen by the winning patent holder in the action, considering what is most favorable given the factual circumstances. Damages may be defined in the settlement of the judgment87 or indicated in the complaint itself at the discretion of the injured party.88
3.7.2.2 Attorneys’ fees
The party in a lawsuit is also subject to paying loss-of-suit fees, which correspond to the costs (fees owed to the state for filing actions) and procedural expenses (including expert fees) that both parties have incurred, in addition to paying the opposing party’s attorneys’ fees.
Attorneys’ fees are regulated by Article 85 of the CPC and are set by the judge, in the decision, at 10 percent to 20 percent of the decision amount, the economic benefit obtained or – if this cannot be measured – the adjusted amount of the case, considering the professional’s degree of diligence, the place where the service was provided, the nature and importance of the case, and the work carried out (Article 85(2) of the CPC).
3.7.3 Other remedies
Articles 201–204 of the LPI specify provisional measures of search and seizure that may be requested without prejudice to any additional requests for the granting of interlocutory reliefs in the situations previously outlined. Article 201 of the LPI regulates search and seizure procedures in crimes against process invention patents. In these cases, the court officer is accompanied by an expert, who preliminarily verifies the existence of the illicit act. The judge may order the seizure of products obtained by the infringing party through the use of the patented process. This procedure may also be requested in civil actions.
If the search and seizure procedure has been carried out and the party who requested it did so in bad faith due to rivalry, mere whim or gross error, they are liable for damages (Article 204 of the LPI).
In case of industrial or commercial establishments legally organized and publicly functioning, preliminary procedures ordered by the judge are limited to the inspection and seizure of products. Such establishments’ lawfully exercised activities cannot be interrupted (Article 203 of the LPI).
3.8 Enforcement of judgments
There is no specific provision in the LPI regarding the enforcement of judgment of cases involving patents. However, as we will see, appeals filed against decisions rendered by judges that remit the analysis of the matter to the court have an effect of supersedeas: they suspend the effects of the decision, which can only produce effects when no further appeal is possible.
Provisional compliance with a decision is regulated by Articles 513–522 of the CPC, whereas final compliance with a decision, only occurring after the final and unappealable decision, is regulated by Articles 523–538 of the CPC.
3.8.1 Provisional compliance with the decision
It is possible for a judge to determine a provisional decision due to an urgent situation, either during the case or in the judgment itself (Articles 300–302 of the CPC). In this case, the part of the decision that grants this provisional decision or confirms its effects continues to produce effects, though provisionally.
A judgment debtor is notified to comply with the decision through the Court Register (Diário da Justiça) by the attorney appointed in the case record; by letter with an acknowledgment of receipt, when represented by the Public Defender’s Office or when there is no attorney appointed in the case record; or by notice, when, having been served process by notice, the judgment debtor was in default during the cognizance phase (Article 513(2) of the CPC).
If the request for compliance with the decision is filed one year after the decision has become final and unappealable, notification is served to the debtor by means of a letter with an acknowledgment of receipt, sent to the address stated in the case record (Article 513(4) of the CPC). Compliance with the decision is carried out before the lower court.
Article 515 of the CPC lists the instruments that are enforceable in court, including decisions rendered in civil proceedings that recognize the enforceability of an obligation to pay a sum of money, to do something, not to do something or to deliver something (Article 515(I) of the CPC).
A final and unappealable decision may be protested after the term for voluntary payment (Article 517 of the CPC). Provisions regarding compliance with the decision, either provisional or final compliance, and the settlement, as applicable, apply to decisions that grant interlocutory relief (Article 519 of the CPC).
Provisional compliance with the decision objected to by an appeal that does not have the effect of supersedeas is performed in the same way as the final compliance, having the following particularities:
I – it is incumbent upon the judgment creditor, who undertakes, if the decision is changed, to repair the damage that the judgment debtor has suffered;
II – it becomes ineffective upon the occurrence of a decision that modifies or annuls the decision subject matter of the execution, the parties being restored to the previous status and any losses being settled in the same case record;
III – if the decision subject matter of the provisional compliance is modified or annulled only in part, the execution will be ineffective only regarding this part; [and]
IV – the withdrawal of a cash deposit and the performance of acts involving the transfer of possession or disposal of property or other real property rights, or which may result in serious damage to the judgment debtor, are subject to sufficient and suitable bond, to be arbitrated in advance by the judge and posted in the case record itself. (Article 520 of the CPC)
The bond referred to in Article 520(IV) of the CPC may be waived:
I – if the credit is of a support nature, regardless of its origin;
II – if the creditor demonstrates need;
III – if an interlocutory appeal under Article 1,042 [of the CPC] is pending;
IV – the decision to be provisionally enforced is in line with a precedent of the case law of the Federal Supreme Court or the Superior Court of Justice or in accordance with an appellate decision rendered in the judgment of repeated cases.
Sole Paragraph. The requirement for bond shall be maintained when the dismissal may result in a manifest risk of serious damage of difficult or uncertain redress. (Article 521 of the CPC)
Regarding provisional compliance with a decision, the judgment debtor may file an objection, if they so desire, as in the final compliance with the decision, a fine and the fees provided for in the final compliance with the decision being also due for the payment of a certain amount. The provisions mentioned above apply to the provisional compliance with a decision that recognizes the obligation to do, not to do or to give something, as applicable.
Where the judgment debtor appears on time and deposits the amount to be exempted from the fine, this act is not deemed incompatible with their filing of an appeal (Article 520(3) of the CPC).
3.8.2 Final compliance with the decision
The final compliance with a decision is regulated by Articles 523–538 of the CPC. For a decision of a certain amount or of an amount that has already been defined in the settlement, and for a decision on an undisputed part, the final compliance with the decision is made upon request by the judgment creditor, the judgment debtor being notified to pay the debt within 15 days, plus costs, if any (Article 523 of the CPC).
If the voluntary payment is not made within the term established by law, including costs, the debt is increased by a 10 percent fine and, additionally, a 10 percent attorney’s fee (Article 523(1) of the CPC). If the payment is partial, the fine and fees are only levied on the remainder (Article 523(2) of the CPC). Additionally, if the voluntary payment is not made in time, a writ of execution and assessment will be issued, followed by expropriation proceedings (Article 523(3) of the CPC), after which a term of 15 days begins for the judgment debtor to file an objection in the case record, regardless of the levy of execution or new notification (Article 525 of the CPC). In this objection, the judgment debtor may claim the:
I – lack of or nullity in the service of process if, in the cognizance phase, the case was processed in default;
II – lack of standing of a party;
III – unenforceability of the instrument or unenforceability of the obligation;
IV – incorrect levy of execution or erroneous assessment;
V – excess in the execution or undue accumulation of executions, in which case they should indicate the amount they understand to be correct, under penalty of having their objection immediately rejected;
VI – absolute or relative lack of jurisdiction of the enforcement court; [or]
VII – any modifying or extinguishing cause of the obligation, such as payment, novation, offsetting, transaction, or limitation, as long as after the decision (Article 525(1) of the CPC).
The presentation of an objection does not prevent the practice of execution acts, including expropriation acts, and the judge may, at the judgment debtor’s request and provided that the court is secured by a sufficient levy of execution, bond or deposit, grant a stay of execution if the grounds thereof are relevant and if the execution proceedings are manifestly likely to cause the judgment debtor serious damage that would be difficult to redress or the repair of which would be uncertain (Article 525(6) of the CPC). When the effect of supersedeas granted to the objection concerns only part of the subject matter of the execution, the execution continues for the remaining part (Article 525(8) of the CPC).
The granting of effects of supersedeas to an objection filed by one of the judgment debtors does not suspend enforcement against those who did not make an objection if the respective grounds exclusively concern the objecting party (Article 525(9) of the CPC). Even if the effect of supersedeas is granted to the objection, it is lawful for the judgment creditor to request that the execution proceeds, by offering and posting, in the case record itself, a sufficient and suitable bond to be arbitrated by the judge (Article 525(10) of the CPC).
Issues relating to a fact occurring after the expiration of the term for filing an objection, as well as those relating to the validity and suitability of the levy of execution, assessment or subsequent enforcement acts, may be argued by a simple complaint. The judgment debtor, in either case, has 15 days – as of the proven knowledge of the fact or of the notification of the act – to make this argument (Article 525(11) of the CPC).
The defendant may, before being notified to comply with the decision, appear before the court and offer to pay the amount they consider due, submitting a detailed statement of the calculation (Article 526 of the CPC). However, the plaintiff may object the amount deposited, without prejudice to the withdrawal of the amount they consider undisputed (Article 526(1) of the CPC). If there is no such objection, the judge will declare the obligation satisfied and extinguish the case (Article 526(3) of the CPC).
In the enforcement of a decision that recognizes the enforceability of an obligation to do or not to do, the judge may, at their own initiative or upon request, and to enforce the specific injunction or obtain an injunction for an equivalent practical result, determine the necessary measures satisfactory to the judgment creditor (Article 536 of the CPC). To enforce the specific injunction of an obligation to do or not to do, the judge may order, among other measures, the imposition of a fine, search and seizure, removal of people and things, destruction of works and the prevention of harmful activities and, if necessary, request the assistance of the police (Article 536(1) of the CPC). The judgment debtor incurs bad faith litigation penalties if they unjustifiably fail to comply with the court order, without prejudice to being held liable for the crime of disobedience (Article 536(3) of the CPC).
Regarding the enforcement of decisions concerning the obligation to do or not to do something, the fine does not depend on the request of the party and may be applied in the cognizance phase, in the provisional injunction or in the decision, as well as in the enforcement phase, provided that it is sufficient and compatible with the obligation and that a reasonable term for compliance is established (Article 537 of the CPC). The amount of the fine is due to the judgment creditor (Article 537(2) of the CPC). Additionally, the judge may, at their own initiative or upon request, modify the amount or periodicity of the fine or exclude it if they find that it has become insufficient or excessive or that the debtor has demonstrated supervening partial compliance with the obligation or cause for noncompliance (Article 537(1) of the CPC).
The decision that sets the fine may be provisionally enforced, provided that the fine is deposited in court. It is possible to withdraw the amount after the final and unappealable decision in favor of the party (Article 537(3) of the CPC). The fine is due from the day the noncompliance with the decision is verified and is applied while the decision that imposed the fine is not complied with (Article 537(4) of the CPC).
In a case of noncompliance with the obligation to deliver something within the term established in the decision, a search warrant or warrant for vesting of possession will be issued in favor of the creditor, depending on whether the property is personal or a real estate property (Article 538 of the CPC).
3.9 Appellate review
In a very synthetic way, the cognizance phase is composed of the pleading, evidentiary and judgment phases. Consequently, the limits of a judge’s cognizance, whether with regard to matters of fact or matters of law, are defined during the pleading phase, in which the parties have the burden of discharging their procedural burden, clearly indicating all their theories and the evidence in their favor, under penalty of procedural preclusion. That is, if a party does not discharge its procedural burden of exposing all matters of facts in their favor with regard to the conflict in judgment, their opportunity to carry out any questioning will be precluded.
The burden is particularly serious for the defendant, who has the procedural burden of objecting all factual and legal arguments presented by the plaintiff, under penalty of being considered in default. Conversely, as already discussed, if the plaintiff does not adequately make their claim, the judge’s cognizance will be limited to what was requested since it cannot go beyond what was requested (Article 141 of the CPC). Therefore, after the disputed points of fact and law are defined by the judge in the pre-trial order, the limits of the judge’s cognizance are also defined and bind the judgment. This decision can be appealed by means of an interlocutory appeal to a court of appeals.
After the evidentiary phase, the parties present final arguments, in which they make final considerations on the evidence produced, comparing them with their arguments, before allowing the judge to decide on the action. The judge’s final judgment, by which the action ends, may be with or without prejudice – that is, with or without consideration of the disputed matter.
According to Article 487 of the CPC, there is a resolution on the merits if the judge:
I – accepts or rejects the request made in the action or counterclaim;
II – decides, at the judge’s own initiative or upon request, on the occurrence of preemption or limitation; [or]
III – approves:
- a) the acknowledgement of the merits of the request made in the action or in the counterclaim;
- b) the transaction; [or]
- c) the waiver of the request made in the action or counterclaim.
The following situations may also result in the termination of a case by means of a decision:
I – dismissal of the complaint;
II – the lawsuit is stayed for more than 1 (one) year due to negligence of the parties;
III – by failing to promote the acts and diligences incumbent upon them, the plaintiff abandons the case for more than 30 (thirty) days;
IV – the absence of assumptions for the establishment and valid and regular development of the procedure;
V – recognizing the existence of preemption, lis pendens, or res judicata;
VI – verifying the lack of standing or procedural interest;
VII – accepting the allegation of the existence of an arbitration clause or when the arbitration court recognizes its jurisdiction;
VIII – ratifying the withdrawal of the case;
IX – in the event of the party’s death, the lawsuit is deemed non-transferable by legal provision; and
X – in the other cases provided for in [the CPC]. (Article 485 of the CPC)
During the course of a case, it is possible for the judge to render decisions necessary to ensure its progress, with or without a decision, known respectively as interlocutory decisions or orders. Against interlocutory decisions, it is possible to file certain appeals according to their nature. Orders cannot be appealed (Article 1,001 of the CPC). A party that expressly or tacitly accepts the decision cannot appeal it. Tacit acceptance is the practice, without any exception, of an act incompatible with the will to appeal (Article 1,000 of the CPC). The term for appeals is, as a rule, 15 days from the date of publication of the decision (Article 1,003 of the CPC), except for motions for clarification, for which it is five days, all counted in business days (Article 219 of the CPC).
At first, court decisions may be subject to motions for clarification, appeals that, as will be discussed, aim to clarify the decision on a certain point or to remedy an omission or contradiction (Articles 1,022–1,027 of the CPC). As a rule, such motions are not intended to modify the decision rendered, but, occasionally, depending on the clarification or omission remedied, it may result in a change in the understanding. Motions for clarification are directed to the court that rendered the disputed decision – that is, in this case, the appeal is to the trial court.
Article 994 of the CPC provides for appeals allowed under Brazilian law: appeal from final judgment, interlocutory appeal, internal interlocutory appeal, motion for clarification, ordinary appeal, appeal to the STJ, appeal to the STF, interlocutory appeal from an appeal to the STJ or to the STF, and appeal against a divergent decision. Appeals do not prevent the effectiveness of the decision unless otherwise provided for in law or in a court decision in this sense (Article 995 of the CPC).
At the trial court, in view of interlocutory decisions and partial decisions on the merits by the judge, it is possible to file an interlocutory appeal after the motion for clarification has been filed (or is not applicable) without extinguishing the action. In view of decisions definitively resolving the action, the judge closing or not the merits, (Article 1,009 of the CPC) it is possible to file an appeal from the final judgment after the motion for clarification has been filed (or is not applicable). Interlocutory appeals and appeals from final judgment are filed before the courts immediately higher than the trial courts – the courts of appeal (or higher courts).
Appeals may be filed by the losing party, by an aggrieved third party or by the Public Prosecutor’s Office as a party or as a legal guardian. If filed by a third party, the third party must demonstrate that the decision on the legal relationship submitted to judicial review may affect the right that they claim to have or that they may discuss in court as a procedural substitute (Article 996 of the CPC).
If the plaintiff and defendant are defeated, an appeal filed by either of them may be joined by the other in case of an appeal from final judgment, an appeal to the STF or an appeal to the STF (Article 997(1) of the CPC). Such a cross-appeal is subordinated to the independent appeal, the same rules being applicable to it as to the admissibility requirements and trial in court (Article 997(2) of the CPC). Thus, a cross-appeal will not be heard if the main appeal is withdrawn or if it is considered inadmissible (Article 997(2)(III) of the CPC).
The appellant may, at any time, without the consent of the respondent, withdraw the appeal (Article 998 of the CPC), except if it involves a matter in which general repercussion has already been recognized and that is the subject matter of a trial of repeated appeals to the STF or to the STJ (Article 998(1) of the CPC). For the same reason, parties can, before or after trial, enter into an agreement and request its judicial ratification, thus overruling whatever may have been decided.
When filing an appeal, the appellant must evidence, when required by the relevant legislation, the payment of the appeal bond, including the remittance and return fees, under penalty of being dismissed (Article 1,007 of the CPC). Appeals filed by the Public Prosecutor’s Office, the Federal Government, the federal district, the states, the municipalities or their respective autonomous agencies, or by those that enjoy legal exemption, are exempt from the payment of an appeal bond, including remittance and return fees (Article 1,007(1) of the CPC). Insufficient payment of the appeal bond, including the remittance and return fees, leads to dismissal if the appellant, notified by means of the attorney, does not make the payment within five days (Article 1,007(2) of the CPC). The payment of remittance and return fees is not required in electronic proceedings (Article 1,007(3) of the CPC).
If no appeal is filed within the term, the party’s right to object the decision is precluded.
The decision rendered by the appeal court replaces the decision objected to with respect to the appealed part (Article 1,008 of the CPC). The competent court for the judgment of interlocutory appeals or appeals from final judgment may fully review the matter that was submitted to it – both the matters of fact and matters of law. The competent court for the judgment may even determine measures to the lower court if deemed necessary.
In view of the decisions rendered by the higher courts (i.e., appellate decisions), it is still possible to file a motion for clarification, addressed to the higher court itself, to clarify the decision or to remedy an omission, contradiction or ambiguity. Once such a motion for clarification is resolved, it is possible to file appeals to the STJ or to the STF against the appellate decision. In these cases, the matters that allow an appeal are more restricted, because they are exhaustively foreseen in the Federal Constitution, and it is not possible to rediscuss evidence.
3.9.1 Appeal from final judgment
An appeal from final judgment is an objection to decisions. Such appeals are regulated by Articles 1,009–1,014 of the CPC. These appeals must be filed by a petition addressed to the trial court, containing:
I – the names and identification of the parties;
II – the description of the fact and of the right;
III – the reasons for the request for change or for declaration of nullity; [and]
IV – the request for a new decision.
Paragraph 1. The appellee will be notified to file the appellee’s brief within 15 (fifteen) days.
Paragraph 2. If the appellee files a cross-appeal, the judge will notify the appellant to file the brief.
Paragraph 3. […] [t]he case will then be forwarded to the court […], without any judgment of admissibility. (Article 1,010 of the CPC)
As a rule, such appeals have the effect of supersedeas (Article 1,012 of the CPC). However, effective immediately after publication is a decision that:
I – approves land division or allotment;
II – sentences the payment of support;
III – dismisses the case without prejudice or dismisses the judgment debtor objections;
IV – grants the request for arbitration;
V – confirms, grants, or revokes provisional injunction;
VI – decrees interdiction;
VII – other hypothesis provided for in law. (Article 1,012(1) of the CPC)
For these cases, in which the decision produces an immediate effect, the interested party may file for provisional enforcement after the decision is published (Article 1,012(2) of the CPC). Additionally, the interested party may request the granting of the effect of supersedeas, provided that the interested party demonstrates the likelihood of the appeal being granted or, if the grounds are relevant, that there is the risk of serious damage or damage difficult to repair. This is done by a request addressed to:
I – the court, in the period between the filing of the appeal from final judgment and its assignment, the rapporteur designated for its examination being prevented from judging it; [or]
II – the rapporteur, if the appeal from final judgment has already been assigned. (Article 1,012(3)–(4) of the CPC)
The appeal from final judgment returns the cognizance of the disputed matter to the higher court, which is able to appreciate and judge all the matters raised and discussed in the case, even if they have not been resolved, so long as they are related to the matter discussed in the appeal (Article 1,013 of the CPC).
The court, when reviewing an appeal, may:
I – change the decision that dismissed the case without prejudice;
II – decree the decision null and void, as it is not congruent with the limits of the request or cause of action;
III – verify the omission in the examination of one of the requests, a case in which the court may judge it; [or]
IV – decree the decision nullity due to lack of grounds. (Article 1,013(3) of the CPC)
When changing a decision that recognizes pre-emption or limitation, the court, if possible, judges the merits, examining the other matters, without determining the return of the case to the lower court (Article 1,013(4) of the CPC).
When the request or the defense has more than one ground, and the judge grants only one of them, the appeal from final judgment returns the cognizance of the others to the court (Article 1,013(2) of the CPC).
Matters of fact not presented in the lower court may be raised in the appeal from final judgment if the party proves that it failed to do so due to force majeure (Article 1,014 of the CPC).
3.9.2 Interlocutory appeal
An interlocutory appeal is intended to object to interlocutory decisions (Articles 1,015–1,020 of the CPC). According to Article 1,015 of the CPC, an interlocutory appeal can be filed against:
I – provisional injunctions;
II – case merits;
III – rejection of the arbitration clause claim;
IV – request for piercing the corporate veil;
V – rejection of the request for free legal aid or acceptance of the request for its revocation;
VI – exhibition or possession of a document or thing;
VII – exclusion of a joint party;
VIII – rejection of the request for limitation of the joinder of parties;
IX – admission or non-admission of third-party intervention;
X – granting, modification or revocation of the effect of supersedeas to motions to stay execution;
XI – reassignment of the burden of proof pursuant to Article 373, Paragraph 1;
XII – (vetoed);
XIII – other cases expressly referred to in law.
An interlocutory appeal may also be filed against interlocutory decisions rendered in the decision settlement or judgment enforcement phases, in the process of execution or in the inventory process (Article 1,015(1) of the CPC).
Interlocutory appeals are addressed directly to the competent court by means of a petition stating the names of the parties, the description of the fact and right, the reasons for the request to change or invalidate the decision and the request itself, and the names and full addresses of the attorneys in the case (Article 1,016 of the CPC).
The rapporteur to whom the appeal is assigned may grant the effect of supersedeas to the appeal or grant, as interlocutory relief (totally or partially), or the appeal request, informing the judge of their decision; order that the appellee be personally notified – by letter with acknowledgment of receipt (if appellee does not have an attorney), by the Court Register or by letter with acknowledgment of receipt addressed to the attorney – so that they may respond within 15 days, allowing them to attach the documentation the rapporteur deems necessary to judge the appeal (Article 1,019 of the CPC). The rapporteur will also request a trial date within a period not more than one month from notification of appellee (Article 1,020 of the CPC).
3.9.3 Motion for clarification
A motion for clarification is an appeal regulated by Articles 1,022–1,026 of the CPC. A motion for clarification may be filed against any court decision in order to:
I – clarify obscurity or eliminate contradiction;
II – supply the omission of a point or issue on which the judge should have discussed at his own initiative or upon request; [or]
III – correct material error. (Article 1,022 of the CPC)
Such a motion must be filed, within five days, in a petition addressed to the judge, indicating the error, obscurity, contradiction or omission, and it is not subject to an appeal bond (Article 1,023 of the CPC). The judge will notify the respondent so that, if they so wish, they can comment, within five days, on the motions filed, in the event that the motion’s possible acceptance implies a change in the decision that is the subject of the motion for clarification (Article 1,023(2) of the CPC). Afterward, the judge will judge the motion within five days and remedy the matter (Article 1,024 of the CPC).
In the courts, the rapporteur presents the motion at the next session, casting their vote, and, if no judgment is rendered at this session, the appeal will be automatically included in the agenda (Article 1,024(1) of the CPC). When a motion for clarification is filed against the decision of the rapporteur or against another decision rendered by a single judge in court, the body that rendered the decision that is the subject of the motion decides on the matter monocratically (Article 1,024(2) of the CPC).
If the acceptance of a motion for clarification implies a change to the decision being objected, the respondent who has already filed another appeal against the original decision has the right to supplement or amend their briefs within the exact limits of the change and within 15 days from the date of notification of the decision that is the subject of the motion (Article 1,024(4) of the CPC). If the motion for clarification is rejected or does not change the conclusion of the previous judgment, the appeal filed by the other party before the publication of the judgment of the motion for clarification will be processed and judged regardless of its ratification (Article 1,024(5) of the CPC).
Motions for clarification have no effect of supersedeas and interrupt the term for filing an appeal (Article 1,026 of the CPC). The effectiveness of a decision by a single judge or group of judges may be suspended by the respective judge or rapporteur if the likelihood of the appeal being granted is demonstrated or, if the grounds are relevant, if there is a risk of serious damage or damage that would be difficult to repair (Article 1,026(1) of the CPC). When a motion for clarification is manifestly frivolous, the judge or the court, by means of a grounded decision, can order the party that made the motion to pay a fine not exceeding two percent of the adjusted amount in dispute (Article 1,026(2) of the CPC). Where there is a repetition of manifestly frivolous motions for clarification, the fine is increased to up to 10 percent of the adjusted amount in dispute, and the filing of any appeal will be conditional upon the deposit of the fine amount, except in the case of the Public Treasury and the beneficiary of free legal aid, who pays this amount at the end, after all the possible appeals to higher instances have been exhausted (Article 1,026(3) of the CPC).
3.9.4 Internal interlocutory appeal
An internal interlocutory appeal is an appeal that may be filed against a decision rendered by the rapporteur and is regulated by Article 1,021 of the CPC. Such an appeal is addressed to the rapporteur, who notifies the respondent to manifest on the appeal within 15 days, at the end of which, if there is no retraction, the rapporteur submits the appeal to judgment by the panel, including it in the agenda (Article 1,021 of the CPC).
3.9.5 Appeals to the Federal Supreme Court and to the Superior Court of Justice
After an appeal from the final judgment has been decided, there is still the possibility of filing appeals to the STF and to the STJ. Such appeals are provided for in Articles 1,029–1,440 of the CPC. However, the matters that may be appealed are restricted and specific. While appeals to the STF aim to verify violations of the Constitution, appeals to the STJ deal with violations of federal law. In both cases, it is possible to argue a divergence in the already understandings of the STF or of the STJ.
The STJ or STF may disregard formal defects in a timely appeal or order its correction, provided that the defect is correctable and not considered serious (Article 1,029(3) of the CPC).
As a rule, the decisions of the STF and STJ do not have the effect of supersedeas. For this effect to be granted, it is necessary to apply to the respective higher court (if the appeal has been admitted but not yet assigned) or to the rapporteur, the president or vice-president of the court of origin (if the appeal has already been assigned), as long as the appeal has not yet had its admissibility examined (Article 1,029(5) of the CPC). Once the appeals have been admitted, Article 1,034 of the CPC provides that they can only be about matters of law, not allowing a review of facts or evidence. The appeal, however, has the effect of review, allowing the court to also hear the other causes of action or grounds when recognizing the illegality or unconstitutionality with general repercussion.
Article 1,035 of the CPC highlights the importance of the general repercussion for appeals to the STF, stating that the STF may, in an unappealable decision, not hear an appeal to the STF that does not have a matter recognized as having general repercussion (meaning the existence of relevant economic, political, social or legal issues that go beyond the interests of the parties in the case). The general repercussion must be demonstrated in a specific chapter of the appeal. Once the general repercussion is recognized in an appeal to the STF, the rapporteur orders the stay of all pending individual or class proceedings in Brazil on the same issue, and the appeal must be heard within one year (Article 1,035(9) of the CPC).
3.9.6 Internal interlocutory appeal against a decision rejecting an appeal to the Federal Supreme Court or to the Superior Court of Justice
Article 1,042 of the CPC provides for an internal interlocutory appeal against a court decision that rejects an appeal to the STF or to the STJ. Such interlocutory appeals are addressed to the STF or the STJ, respectively.
3.9.7 Appeals against divergent decisions
Articles 1,043–1,044 of the CPC provide for appeals against divergent decisions.
Article 1,043. An appeal may be lodged against the judgment of a fractional court:
I – in an [appeal to the STF or the STJ], diverges from the judgment of any other body of the same court, either in appellate decisions, motions and leading cases, on the merits;
[…]
III – in an [appeal to the STF or the STJ], diverges from the judgment of any other body of the same court, either in an appellate decision on the merits and another that has not heard the appeal, although it has examined the dispute.
[…]
Paragraph 2. The divergence that authorizes the filing of an appeal against a divergent decision may occur in the application of substantive law or procedural law.
Paragraph 3. An appeal against a divergent decision may be filed when the leading appellate decision belongs to the same panel that rendered the decision objected, provided that its composition has been altered by more than half of its members.
[…]
Article 1,044. In the appeal against a divergent decision, the procedure established in the internal rules of the respective higher court will be observed.
3.10 Criminal proceedings
The LPI criminalizes certain conducts, though it does not specify special rules for the processing of their criminal prosecution. The Code of Criminal Procedure (Código de Processo Penal)89 regulates criminal prosecution and the preliminary measures of search and seizure, in crimes against industrial property.
The crimes provided for in the LPI are crimes for which a complaint by the interested party is required for initiating criminal prosecution, except for the crime provided for in Article 191, for which the criminal prosecution is public (Article 199 of the LPI). These actions are processed by courts that, as a rule, are different from those that process civil claims and that are not necessarily specialized in industrial property crime, but exclusively in criminal matters as a whole. Criminal prosecutions do not depend on civil lawsuits.
The LPI provides that an allegation of nullity of the patent or registration on which the action is based may constitute a defense in criminal prosecution. The acquittal of the defendant, however, does not imply the nullity of the patent or registration, which can only be demanded by the competent action (Article 205 of the LPI).
3.11 Selected topics
3.11.1 Licenses
The various types of licenses allowed under Brazilian legislation are provided for in Articles 61–74 of the LPI.
3.11.1.1 Voluntary license
Voluntary license is provided for in Articles 61–63 of the LPI. Under the legislation, the patent holder or the applicant may enter into a license contract for exploitation (Article 61 of the LPI). The license contract must be registered with the INPI so that it can produce effects in relation to third parties from the date of its publication (Article 62 of the LPI). However, for the purpose of validating evidence of use, this registration is not required (Article 62(2) of the LPI).
The licensee may be vested by the holder with all powers to act in the defense of the patent (Article 61(1) of the LPI). The improvement introduced in a licensed patent belongs to the one who makes it. However, the other contracting party is assured the right of first refusal for its licensing (Article 63 of the LPI).
3.11.1.2 Offer of license
Articles 64–67 of the LPI provide for the offer of license. A patent holder may request the INPI to place the patent on offer for exploitation purposes (Article 64 of the LPI). The INPI will then arrange the publication of the offer (Article 64(1) of the LPI). The holder may, at any time, before the express acceptance of its terms by the interested party, withdraw the offer (Article 64(4) of the LPI).
No voluntary license contract of an exclusive nature can be registered with the INPI without the holder having desisted from the offer, nor can it be offered (Article 64(2)–(3) of the LPI).
In the absence of an agreement between the holder and the licensee, the parties may request the INPI to arbitrate the remuneration (Article 65 of the LPI). The remuneration may be reviewed after one year from its establishment (Article 65(2) of the LPI).
The patent holder may request the cancellation of the license if the licensee does not begin effective exploitation within one year of the grant, interrupts exploitation for a period exceeding one year or if the conditions for exploitation are not met (Article 67 of the LPI).
3.11.1.3 Compulsory license
Finally, Articles 68–74 of the LPI provide for compulsory license. A patent holder is subject to having the patent licensed compulsorily if they exercise their rights in an abusive manner or engage in abuse of economic power, evidenced pursuant to the law, by means of an administrative or court decision (Article 68 of the LPI). Such licenses are always be granted on a non-exclusive basis, and sublicenses are not permitted (Article 72 of the LPI).
3.11.1.3.1 Compulsory license for lack of exploitation, commercialization, manufacturing full use or for insufficiency
Article 68 of the LPI, lists, as examples, certain situations that occasion compulsory licensing:
Paragraph 1. […]:
I – the non-exploitation of the subject matter of the patent in the Brazilian territory due to lack of manufacturing or incomplete manufacturing of the product, or, further, the lack of full use of the patented process, except in cases of economic impracticability, when import will be allowed; or
II – the commercialization that does not meet the market’s needs.
Paragraph 2. The license can only be requested by a person with a legitimate interest and who has the technical and economic capacity to efficiently exploit the subject matter of the patent, which must be intended, predominantly, for the domestic market.
3.11.1.3.2 Patent-dependent compulsory license
The compulsory license will also be granted when, cumulatively, the following circumstances are verified:
I – a situation of dependence of one patent on another is characterized;
II – the subject matter of the dependent patent constitutes substantial technical progress in relation to the previous patent; and
III – the holder does not reach an agreement with the holder of the dependent patent to exploit the previous patent. (Article 70 of the LPI)
The legislation defines a “dependent patent” as a patent for which exploitation obligatorily depends on the use of the subject matter of a previous patent (Article 70(1) of the LPI). A process patent may depend on its respective product patent or vice versa (Article 70(2) of the LPI). The holder of a patent licensed under the terms of this provision is entitled to a cross-compulsory license of the dependent patent (Article 70(3) of the LPI).
3.11.1.3.3 Compulsory license for national emergency or public interest
In cases of national emergency or public interest, declared in an instrument of the federal executive branch, and provided that a patent holder or their licensee does not meet the need, a temporary, nonexclusive compulsory license may be granted, at the judge’s own initiative, for the exploitation of the patent, without prejudice to the rights of the holder (Article 71 of the LPI). In these cases, the instrument for the granting of the license establishes its term and the possibility of extension (Article 71(1) of the LPI).
3.11.1.3.4 Cases for not granting the compulsory license
The compulsory license will not be granted if, on the date of the application, the holder:
I – justifies the non-use for legitimate reasons;
II – proves that serious and effective preparations for exploration have been carried out; or
III – justifies the lack of manufacturing or commercialization on the grounds of an obstacle of legal nature. (Article 69 of the LPI)
3.11.1.3.5 Administrative request
The request for a compulsory license must be made indicating the conditions offered to the patent holder.
Paragraph 1. Once the license request is presented, the holder will be notified to present his opinion within sixty (60) days, after which, if he does not present his opinion, the proposal will be considered accepted under the conditions offered.
Paragraph 2. The license applicant that invokes abuse of patent rights or abuse of economic power must attach documentation that evidences it.
Paragraph 3. [and, if the license is] requested on the grounds of lack of exploitation, the patent holder will be responsible for evidencing exploitation. (Article 73 of the LPI)
In the event an answer to the request is presented, the INPI may take the necessary measures, as well as designate a commission, which may include specialists who are not members of the INPI’s staff, to decide on the compensation to be paid to the holder (Article 73(4) of the LPI). The bodies and entities of the direct or indirect federal, state or municipal governments will provide the INPI with the information requested for the purpose of basing the decision on the compensation (Article 73(5) of the LPI). Once this information has been provided, the INPI will decide on the granting and conditions of the compulsory license within 60 days (Article 73(7) of the LPI). An appeal against a decision granting the compulsory license does not have an effect of supersedeas (Article 73(8) of the LPI).
Except for legitimate reasons, the licensee must begin exploiting the subject matter of the patent within one year of the license being granted, though an interruption for the same period is permitted (Article 74 of the LPI). If this does not happen, the patent holder may request the revocation of the license (Article 74(1) of the LPI).
A licensee is vested with all powers to act in the defense of the patent (Article 74(2) of the LPI). After the compulsory license is granted, its assignment is only allowed when performed jointly with the assignment, disposal or leasing of the part that explores it (Article 74(3) of the LPI).
Where a compulsory license is granted due to an abuse of economic power, the licensee, who proposes local manufacturing, is granted a term, limited to one year, to import the object of the license, provided that it has been placed on the market directly by the holder or with their consent (Article 68(3) of the LPI). In the case of such import or import for patent exploitation, the import by third parties of a product manufactured in accordance with a process or product patent is also admitted, provided that it has been placed on the market directly by the holder or with their consent (Article 68(4) of the LPI).
3.11.2 Pharmaceutical patents
3.11.2.1 Applications filed before the ratification of the treaty – the pipeline system
Specific considerations applied to patent applications that were filed before Brazil’s ratification of the TRIPS Agreement and that became known as the “pipeline.” Law No. 10,196/0190 (formerly Provisional Presidential Decree No. 2006/99, which was reissued 15 times) amended the LPI, establishing in Article 229 that patent applications filed up to December 31, 1994, concerning chemico-pharmaceutical products and drugs, as well as processes for obtaining or modifying them, should be rejected. In turn, Article 229-A of the LPI imposed the rejection of patent applications for processes for obtaining chemico-pharmaceutical products and drugs if they were filed between January 1, 1995, and May 14, 1997.
Law No. 10,196/01 also created Article 229-C of the LPI, according to which the granting of patents for pharmaceutical products and processes must have the prior consent of the Brazilian Health Regulatory Agency (Agência Nacional de Vigilância Sanitária; ANVISA). This procedure gave rise to several discussions, to the point that the Brazilian Intellectual Property Association (Associação Brasileira da Propriedade Intelectual), which brings together companies, firms of industrial property agents, law firms and experts in intellectual property matters, amended its Resolution No. 2, of January 27, 2000,91 to state that such a prior consent requirement was a trespass of the INPI’s substantive jurisdiction as established in Article 240 of the LPI and, in addition, directly violated the provisions of Article 4(A)(1) of the Paris Convention.92
Here, there was an issue of objective and subjective jurisdiction regarding the regulation for patent granting. Subsequently, the Brazilian Intellectual Property Association published a resolution in which it stated that ANVISA could not analyze or review the patentability requirements (novelty, inventive step and utility) and should limit itself to verifying whether the patent application is harmful to public health.93
3.11.2.2 Requirement for prior consent by the Brazilian Health Regulatory Agency (ANVISA) repealed
Law No. 14,19594 was published on August 26, 2021, with the aim of reducing bureaucracy in various areas of public administration. This law established that ANVISA no longer holds the prerogative of prior consent for the granting of pharmaceutical patents, repealing the former Article 229-C of the LPI. As the National Health Regulatory Agency, ANVISA has the primary role of protecting and promoting public health by regulating sanitary control over the production and marketing of products and services subject to health regulation. This includes pharmaceuticals, food, cosmetics, and medical devices, among others.
With this legislative change, the INPI once again became the sole government body responsible for the examination and granting of patents in the pharmaceutical area. The consequences were immediate: on August 31, 2021, INPI informed the public that it had received over 1,200 unexamined patent applications from ANVISA that it would now independently analyze.
The elimination of the need for prior consent from ANVISA is expected to contribute to the reduction of the average time for analysis and granting of such patents in the coming years, and therefore, encourage innovation in the pharmaceutical area.
Previously, when there was a divergence of opinions between INPI and ANVISA, the patent application review process would become stagnant within the administrative scope of INPI, leading directly to delays in the granting of pharmaceutical patents in the country. As Brazilian law formerly provided for a minimum term of 10 years for invention patents, counted from their granting (sole paragraph of Article 40 of LPI), patents could be extended beyond the 20-year term, delaying the entry of generic products into the market. However, this provision was also repealed by Law No. 14,195 of 2021 based on the declaration by the Supreme Federal Court in the Direct Action of Unconstitutionality (ADIN) No. 5,529 that the provision was unconstitutional.
3.11.2.3 New use and new therapeutic application
The LPI is silent on the protection of “use”: it does not provide for such claims expressly. For the INPI, second medical use claims are possible, provided that they are intended for a new and nonobvious therapeutic application and that the mechanism of drug action is different from that described for the first use. Thus, inventions related to substances or compositions that aim to protect use in the treatment of certain diseases, according to the INPI’s examination guidelines, can be one of two types:
-
a product already known to be used outside the medical field has a new use as a drug, which is said to be the first medical use; or
-
a product already known as a drug has a new therapeutic application, which is defined as a second medical use. Although legislation prevents the protection of products isolated from nature, such products are patentable when they are given practical use.
Regarding the second medical use, the solution found to disconnect the new use of a therapeutic method was to link that use to a drug manufacturing process. While claims for the use of the specific product are characterized for the treatment of a given disease, such uses are not considered inventions because they are therapeutic methods under our rules, though not according to the Treaty of Paris. Thus, claims in which the use of a specific product is characterized for the preparation of a drug to treat a given disease are accepted as well. This type of claim is known as a “Swiss formula,” and it aims to protect the second medical use of a known product.
Consequently, new and improved methods of extraction, purification, elucidation, synthesis or semisynthesis of natural compounds, the production of industrial drugs, and genetic engineering are considered patentable. When they are nonobvious, it is also possible to patent chemically modified natural compounds; pharmaceutical, nutraceutical or cosmetic compositions containing one or more natural or modified compounds; transgenic microorganisms and modified biological processes; and the first or second therapeutic use of a described compound. In addition, many patents, despite being granted, prove to be of little or no real value to their owners. This may be particularly true for patent applications for “new drugs,” especially those patented very early in their development process when there is still little certainty of their actual efficacy, low toxicity or economic viability.
3.12 Key challenges and efforts to improve patent case management
By way of this project, after hearing from not only judges but also other legal practitioners, we identified the main challenges to be faced in adjudicating patent disputes in Brazil:
-
The lack of specialization of some courts was a challenge for the adequate processing of actions involving patents, due to the specificity of the technical and legal matters in this kind of action. Some regions have already adopted some specialized courts, and, in the higher courts, some have specialized chambers as well.
-
There is difficulty in producing expert evidence because this requires a professional with specialized technical knowledge.
-
The uncertain relation between patent nullity actions, which are processed before the federal courts, and actions for infringement in which patent nullity is incidentally alleged.
The CPC provides, in Articles 67–69, rules that govern collaboration between judges. It is, however, a recent rule that needs to be incorporated into the Brazilian judicial culture. The articles provide that:
Article 67. The bodies of the Judiciary, state or federal, specialized or common, in all levels and degrees of jurisdiction, including the higher courts, have the duty of reciprocal cooperation, through their judges and servants.
Article 68. The courts may make a request for cooperation to each other for the performance of any procedural act.
Article 69. The request for judicial cooperation must be promptly met, does not require a specific manner, and can be executed as:
I – direct assistance;
II – joining or attachment of cases;
III – provision of information;
IV – acts between the judges in cooperation.
Paragraph 1. The letters of order, of request and of arbitration shall follow the regime provided for in this Code.
Paragraph 2. The acts agreed between the judges in cooperation may consist, in addition to others, of the establishment of a procedure for:
I – the service of process, summons or notification of an act;
II – the obtaining and presentation of evidence and the hearing of testimonies;
III – the granting of a provisional injunction;
IV – the implementation of measures for the recovery and preservation of companies;
V – the facilitation of proof of claim in bankruptcy and court-supervised reorganization;
VI – the centralization of repeated cases;
VII – the execution of a court decision.
Paragraph 3. The request for judicial cooperation may be made among judicial bodies from different branches of the Judiciary. (Articles 67–69 of the CPC)
Recently, Resolution No. 350, of October 27, 2020, of the National Justice Council (Conselho Nacional de Justiça) was issued to regulate the guidelines and procedures on national judicial cooperation among bodies of the judiciary.
Ivan B Ahlert and Eduardo G Camara Junior, Patentes: Proteção na Lei de Propriedade Industrial 2 (2019) [hereinafter Ahlert and Camara Junior, Patentes: Proteção na Lei de Propriedade Industrial].
DOU of March 17, 2015.
Instituto Dannemann Siemsen de Estudos Jurídicos e Técnicos, Comentário à Lei de Propriedade Industrial 22 (3rd ed. 2013) [hereinafter IDS, Comentário à Lei de Propriedade Industrial 22] at 34.
Instituto Dannemann Siemsen de Estudos Jurídicos e Técnicos, Comentário à Lei de Propriedade Industrial, at 22.
Schultz and Madigan, The Long Wait for Innovation.
Supremo Tribunal Federal (STF) (Federal Supreme Court), Ação Direta de Inconstitucionalidade (ADI) (Direct Action of Unconstitutionality) No. 5,529/DF, Rapporteur Dias Toffoli, May 12, 2021.
DOU of Feb. 16, 2001.
See PR Resolution No. 72, of March 18, 2013.
André Luiz Santa Cruz Ramos, Direito Empresarial 398 (10th ed. 2020) [hereinafter Ramos, Direito Empresarial].
Ramos, Direito Empresarial, at 399.
Ramos, Direito Empresarial, at 399.
DOU of Dec. 17, 1976.
Humberto Theodoro Junior, “Tutela Jurisdicional da Propriedade Industrial,” 145 Rev. Trib. Fed. Recur. 98–102 (1987).
Humberto Theodoro Junior, “Tutela Jurisdicional da Propriedade Industrial,” 145 Rev. Trib. Fed. Recur. 98–102 (1987).
Humberto Theodoro Junior, “Tutela Jurisdicional da Propriedade Industrial,” 145 Rev. Trib. Fed. Recur. 98–102 (1987).
Ramos, Direito Empresarial, at 399.
Ramos, Direito Empresarial, at 400.
Ahlert and Camara Junior, Patentes: Proteção na Lei de Propriedade Industrial, at 223.
Ahlert and Camara Junior, Patentes: Proteção na Lei de Propriedade Industrial, at 225.
Art. 485 of CPC. The judge will not decide on the merits when: I – reject the initial petition; II – the process is stopped for more than 1 (one) year due to the negligence of the parties; III – for not promoting the acts and diligences that he is responsible for, the plaintiff abandons the case for more than 30 (thirty) days; IV – verify the absence of presupposition for the constitution and valid and regular development of the process; V – recognize the existence of preemptions, lis pendens or res judicata; VI – verify absence of legitimacy or procedural interest; VII – accept the allegation of the existence of an arbitration agreement or when the arbitration court recognizes its jurisdiction; VIII – ratify the withdrawal of the action; IX – in case of death of the party, the share is considered non-transferable by legal provision; and X – in the other cases prescribed in this Code.
Ahlert and Camara Junior, Patentes: Proteção na Lei de Propriedade Industrial, at 225.
Superior Tribunal de Justiça (STJ) (Superior Court of Justice), Recurso Especial (REsp.) (Special Appeal) No. 742,428/DF.
STJ (Superior Court of Justice), REsp. (Special Appeal) No. 1,132,449/PR, Rapporteur Nancy Andrighi, March 13, 2012, Diário da Justiça Eletrônico (DJe), March 23, 2012.
STJ (Superior Court of Justice), REsp. (Special Appeal) No. 1,843,507/SP, Rapporteur Paulo de Tarso Sanseverino, Oct. 6, 2020, DJe, Oct. 10, 2020.
Ahlert and Camara Junior, Patentes: Proteção na Lei de Propriedade Industrial, at 166.
Ahlert and Camara Junior, Patentes: Proteção na Lei de Propriedade Industrial, at 168.
Ahlert and Camara Junior, Patentes: Proteção na Lei de Propriedade Industrial, at 169.
Ahlert and Camara Junior, Patentes: Proteção na Lei de Propriedade Industrial, at 205–06.
IDS, Comentário à Lei de Propriedade Industrial, at 108.
Ahlert and Camara Junior, Patentes: Proteção na Lei de Propriedade Industrial, at 57.
IDS, Comentário à Lei de Propriedade Industrial, at 108.
Ahlert and Camara Junior, Patentes: Proteção na Lei de Propriedade Industrial, at 166.
Ahlert and Camara Junior, Patentes: Proteção na Lei de Propriedade Industrial, at 168.
Ahlert and Camara Junior, Patentes: Proteção na Lei de Propriedade Industrial, at 59.
Ahlert and Camara Junior, Patentes: Proteção na Lei de Propriedade Industrial, at 169.
Ahlert and Camara Junior, Patentes: Proteção na Lei de Propriedade Industrial, at 181.
Ahlert and Camara Junior, Patentes: Proteção na Lei de Propriedade Industrial, at 186.
Ahlert and Camara Junior, Patentes: Proteção na Lei de Propriedade Industrial, at 183.
Ahlert and Camara Junior, Patentes: Proteção na Lei de Propriedade Industrial, at 63.
Ahlert and Camara Junior, Patentes: Proteção na Lei de Propriedade Industrial, at 105.
IDS, Comentário à Lei de Propriedade Industrial, at 121.
STJ (Superior Court of Justice), Precedent No. 33.
STJ (Superior Court of Justice), REsp. (Special Appeal) No. 1,558,149/SP, Rapporteur Marco Aurélio Bellizze, Nov. 26, 2019.
STJ (Superior Court of Justice), REsp. (Special Appeal) No. 1,132,449/PR, Rapporteur Nancy Andrighi, March 13, 2012, DJe, March 23, 2012; STJ, REsp. (Special Appeal) No. 1,558,149/SP, Rapporteur Marco Aurélio Bellizze, Nov. 26, 2019, DJe, Dec. 3, 2019.
STJ (Superior Court of Justice), REsp. (Special Appeal) No. 1,843,507/SP, Rapporteur Paulo de Tarso Sanseverino, Oct. 6, 2020, DJe, Oct. 10, 2020.
DOU of Feb. 9, 2005, as amended by Law No. 14,112 of Dec. 24, 2020, DOU of Dec. 24, 2020, art. 1.
Art. 141 of CPC. The judge will decide on the merits within the limits proposed by the parties, being forbidden to hear questions that have not been raised in respect of which the law requires the initiative of the party.
DOU of June 29, 2015.
See, e.g., Tribunal de Justiça do Estado de São Paulo (TJSP) (Court of Appeals of the State of São Paulo), Agravo de Instrumento (AI) (Interlocutory Appeal) No. 2200797-60.2020.8.26.0000, Rapporteur JB Franco de Godoi, May 26, 2021.
Ahlert and Camara Junior, Patentes: Proteção na Lei de Propriedade Industrial, at 218.
Ahlert and Camara Junior, Patentes: Proteção na Lei de Propriedade Industrial, at 220.
Ahlert and Camara Junior, Patentes: Proteção na Lei de Propriedade Industrial, at 220.
Ahlert and Camara Junior, Patentes: Proteção na Lei de Propriedade Industrial, at 221.
Ahlert and Camara Junior, Patentes: Proteção na Lei de Propriedade Industrial, at 222.
Ahlert and Camara Junior, Patentes: Proteção na Lei de Propriedade Industrial, at 223.
Ahlert and Camara Junior, Patentes: Proteção na Lei de Propriedade Industrial, at 223.
TJSP (Court of Appeals of the State of São Paulo), Apelação Cível (AC) (Civil Appeal) No. 1004417-66.2018.8.26.0157, Rapporteur Azuma Nishi, May 31, 2021.
STJ, REsp. No. 646,911/SP, Rapporteur Carlos Alberto Menezes Direito, June 2, 2005, Diário da Justiça (DJ) (Court Register), Aug. 22, 2005, 266, 266 (“the recognition of forgery gives rise to award of damages determined in the settlement of the judgment”).
Tribunal de Justiça do Estado do Rio de Janeiro (TJRJ) (Court of Appeals of the State of Rio de Janeiro), AI (Interlocutory Appeal) No. 0045503-59.2011.8.19.0000, Rapporteur Edson Aguiar de Vasconcelos, Oct. 26, 2011.
DOU of Feb. 16, 2001.
Decree No. 75,572, of Apr. 8, 1975, DOU of April 10, 1975, art. 4 quarter (“The granting of a patent may not be rejected and a patent may not be invalidated because the patented product is on sale or obtained by a patented process subject to restrictions or limitations resulting from the national legislation”) (enacting the Paris Convention).